LEMON Manuals: Even more car manuals for everyone
Home >> Jeep >> 2013 >> Compass Limited, AWD, Trans Mfr CD CVT2 >> Repair and Diagnosis >> Accessories & Equipment >> Anti-Theft Systems >> Wireless Control Module (WCM) - Electrical Diagnostics >> DTC Troubleshooting >> C1508-Left Rear Tire Pressure Trigger Module Performance >> Notes

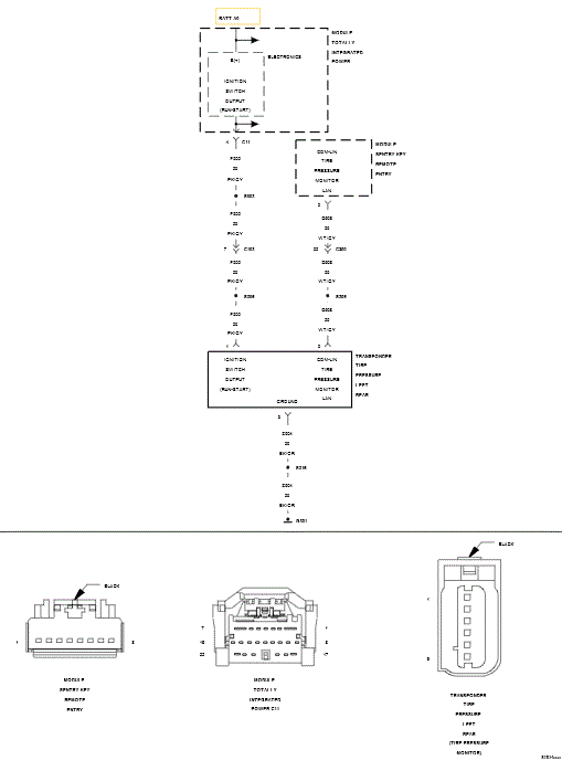
C1508-Left Rear Tire Pressure Trigger Module Performance: Notes

Fig 1: Left Rear Tire Pressure Trigger Module Circuit Diagram
GC0100388Courtesy of CHRYSLER GROUP, LLC

For a complete wiring diagram refer to appropriate SYSTEM WIRING DIAGRAMS article