LEMON Manuals: Even more car manuals for everyone
Home >> Jeep >> 2011 >> Wrangler Rubicon, Standard >> Repair and Diagnosis >> External Pages >> Different car >> Section 51 ((Occupant Classification Module (OCM) - Electrical Diagnostics)) >> DTC Troubleshooting >> U0151-Lost Communication With Occupant Restraint Controller (Orc) >> Notes

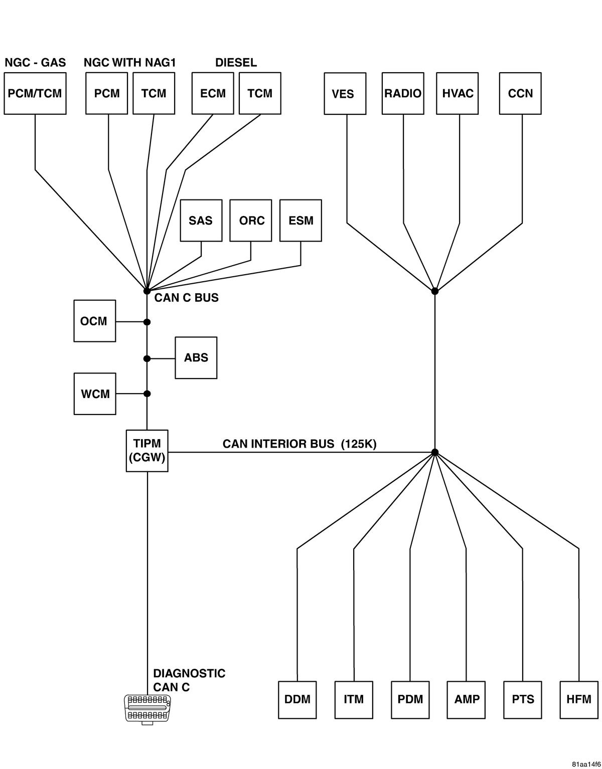
U0151-Lost Communication With Occupant Restraint Controller (Orc): Notes

WARNING: This page is about a different car, the 2011 Dodge Nitro. However, it is still accessible from the selected car via links, so may be relevant.
Fig 1: CAN C Bus Module Diagram
GC0128257Courtesy of CHRYSLER LLC

For a complete wiring diagram, refer to appropriate SYSTEM WIRING DIAGRAMS article  .