LEMON Manuals: Even more car manuals for everyone
Home >> Jeep >> 2011 >> Compass Base, 2.0 A, Automatic CVT >> Repair and Diagnosis >> Transmission >> Transmission Control Systems >> Continuously Variable Transmission (CVT) (Service Information) >> Operation >> Operation >> Shift Low To High - Phase 2

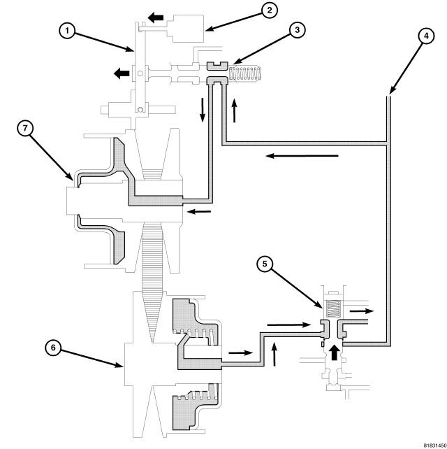
Shift Low To High - Phase 2

Fig 1: Shift Low To High - Phase 2
GC0084449Courtesy of CHRYSLER LLC
1 - PULLEY RATIO LINKAGE 5 - SECONDARY VALVE
2 - STEPPER MOTOR 6 - SECONDARY PULLEY
3 - RATIO CONTROL VALVE 7 - PRIMARY PULLEY
4 - LINE PRESSURE  

The pulley ratio linkage moves to the left direction of the stepper motor. The line pressure circuit opens due to the movement of the ratio control valve which links to the pulley linkage, and line pressure is applied to the primary pulley.

The secondary valve moves to open and fluid in the secondary pulley is drained while maintaining the pulley pressure.