LEMON Manuals: Even more car manuals for everyone
Home >> Jeep >> 2010 >> Commander Limited, 4WD >> Repair and Diagnosis >> Engine Performance >> Engine Control Systems >> Front Control Module (FCM) - Electrical Diagnostics >> DTC Troubleshooting >> B2320-Front/Rear Washer Motor Control Circuit High >> Circuit Schematic

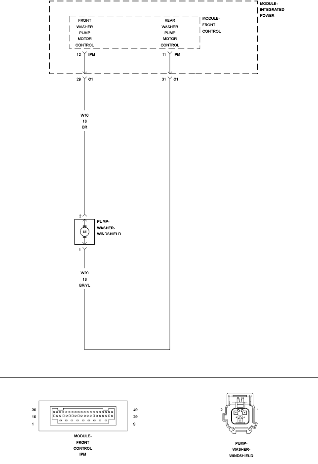
Circuit Schematic

Fig 1: Washer Pump Motor Control Circuit Schematic
GC0120191Courtesy of CHRYSLER LLC