LEMON Manuals: Even more car manuals for everyone
Home >> Jeep >> 2010 >> Commander Limited, 4WD >> Repair and Diagnosis >> Accessories & Equipment >> Wiper/Washer Systems >> Front Control Module (FCM) - Electrical Diagnostics >> DTC Troubleshooting >> U0252-Lost Communication With Trailer Lighting Module >> Circuit Schematic

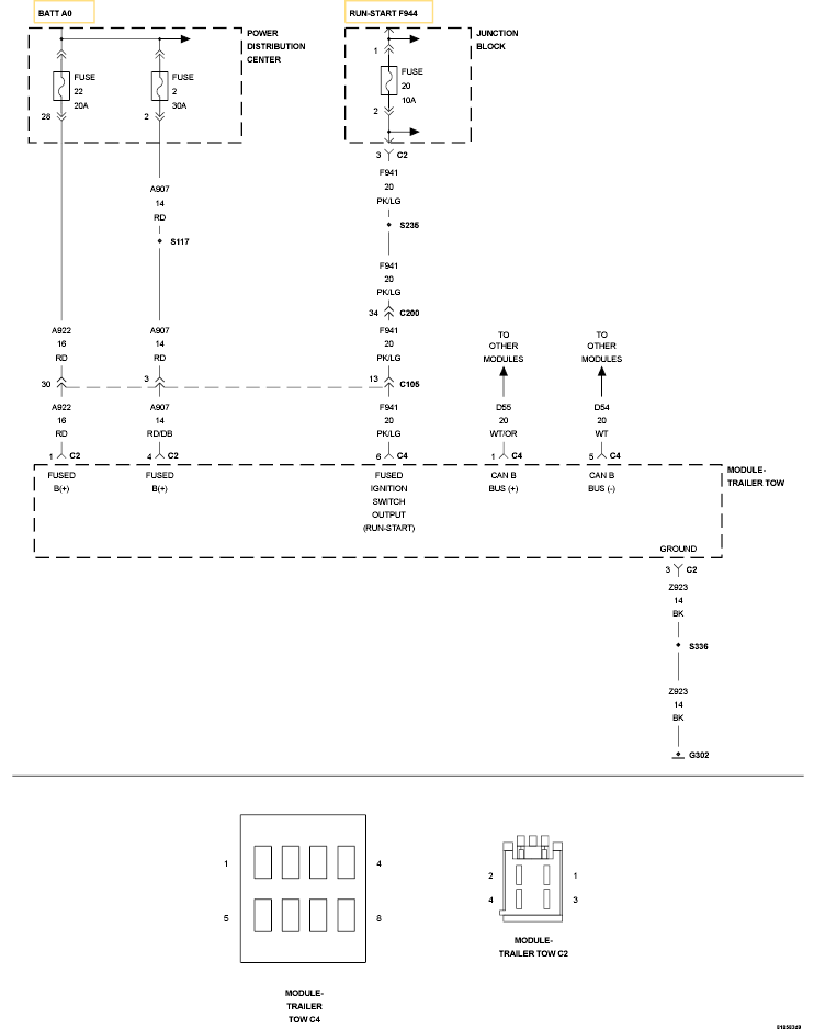
Circuit Schematic

Fig 1: Fused Ignition Switch Output Circuit Schematic
GC0120206Courtesy of CHRYSLER LLC