LEMON Manuals: Even more car manuals for everyone
Home >> Jeep >> 2010 >> Commander Limited, 4WD >> Repair and Diagnosis >> Accessories & Equipment >> Wiper/Washer Systems >> Front Control Module (FCM) - Electrical Diagnostics >> DTC Troubleshooting >> B2134-Ignition Run/Start (Remote Start) Control Circuit High >> Circuit Schematic

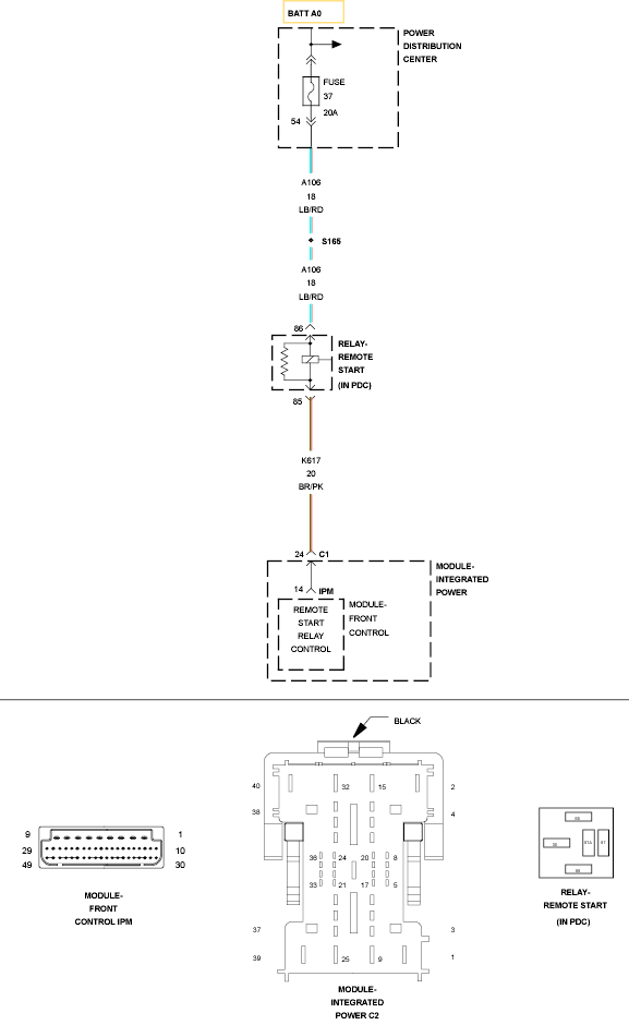
Circuit Schematic

Fig 1: Remote Start Relay Control Circuit Schematic
GC0120150Courtesy of CHRYSLER LLC