LEMON Manuals: Even more car manuals for everyone
Home >> Jeep >> 2010 >> Commander Limited, 4WD >> Repair and Diagnosis >> Accessories & Equipment >> Memory Modules >> (Memory Seat Module (MSMD) - Electrical Diagnostics) >> DTC Troubleshooting >> U0164-Lost Communication With HVAC Control Module >> Circuit Schematic

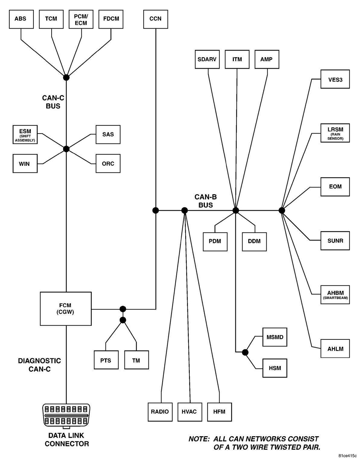
Circuit Schematic

Fig 1: CAN B Bus Circuit Schematic
GC0119618Courtesy of CHRYSLER LLC