LEMON Manuals: Even more car manuals for everyone
Home >> Jeep >> 2009 >> Commander Overland, RWD >> Repair and Diagnosis >> External Pages >> Different car >> Section 124 (Can Communication System - Non-DTC Diagnostics) >> Diagnosis and Testing >> No Response From EOM (Electronic Overhead Module) >> Notes

No Response From EOM (Electronic Overhead Module): Notes

WARNING: This page is about a different car, the 2009 Jeep Grand Cherokee. However, it is still accessible from the selected car via links, so may be relevant.
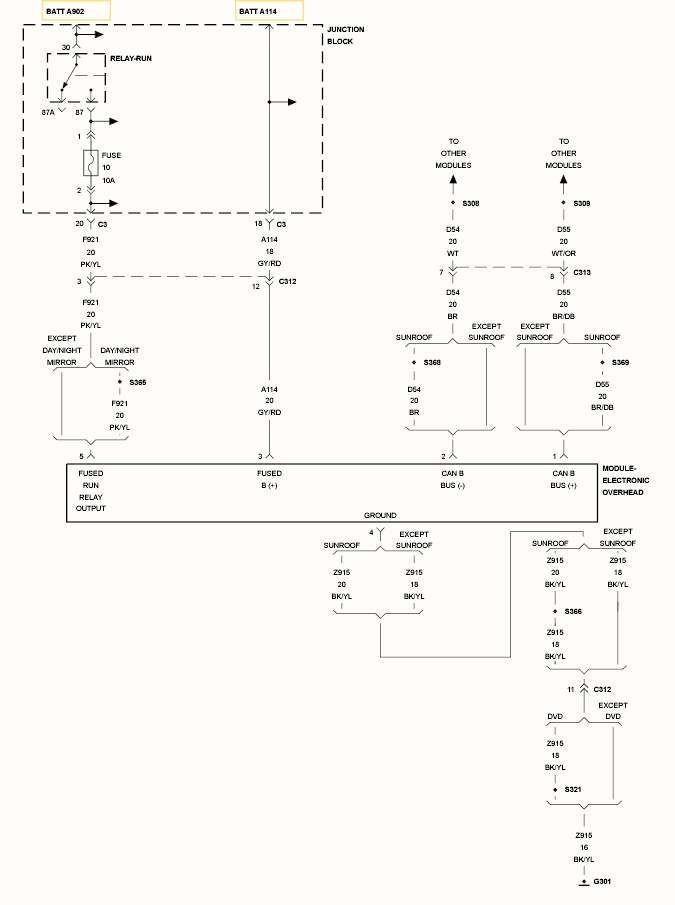
Fig 1: EOM CAN B BUS, Fused B+, Fused Run Relay Output & Ground Circuit Schematic
GC0120634Courtesy of CHRYSLER LLC

For complete wiring diagrams, refer to SYSTEM WIRING DIAGRAMS .

Possible Causes 
(A114) FUSED B(+) CIRCUIT OPEN OR SHORTED
(Z915) GROUND CIRCUIT OPEN
(D55) AND (D54) CAN B BUS CIRCUITS OPEN
ELECTRONIC OVERHEAD MODULE