LEMON Manuals: Even more car manuals for everyone
Home >> Jeep >> 2009 >> Commander Overland, 4WD >> Repair and Diagnosis >> External Pages >> Different car >> Section 124 (Can Communication System - Non-DTC Diagnostics) >> Diagnosis and Testing >> No Response From PTS (Park Assist Module) >> Notes

No Response From PTS (Park Assist Module): Notes

WARNING: This page is about a different car, the 2009 Jeep Grand Cherokee. However, it is still accessible from the selected car via links, so may be relevant.
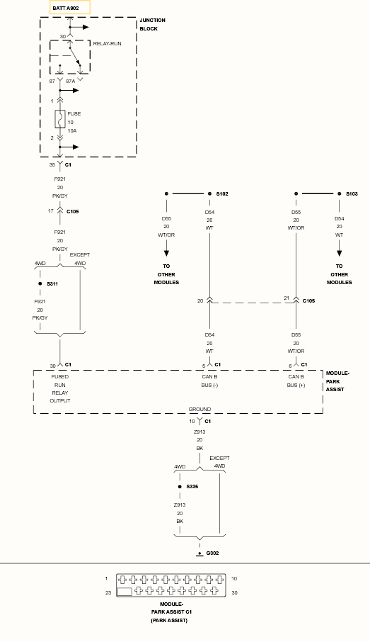
Fig 1: Park Assist Module CAN B BUS, Fused Run Relay Output & Ground Circuit Schematic
GC0120687Courtesy of CHRYSLER LLC

For complete wiring diagrams, refer to SYSTEM WIRING DIAGRAMS .

Possible Causes 
(F921) FUSED RUN RELAY OUTPUT CIRCUIT OPEN OR SHORTED
(Z913) GROUND CIRCUIT OPEN
(D55) AND (D54) CAN B BUS CIRCUITS OPEN
PARK ASSIST MODULE