LEMON Manuals: Even more car manuals for everyone
Home >> Jeep >> 2009 >> Commander Overland, 4WD >> Repair and Diagnosis >> External Pages >> Different car >> Section 124 (Can Communication System - Non-DTC Diagnostics) >> Diagnosis and Testing >> No Response From Abs (Antilock Brake Module) >> Notes

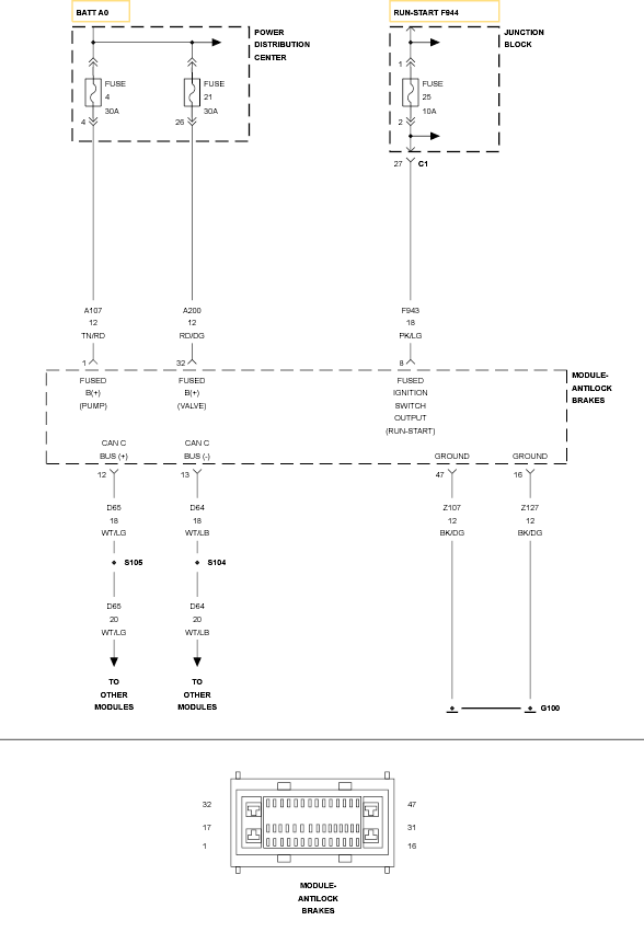
No Response From Abs (Antilock Brake Module): Notes

WARNING: This page is about a different car, the 2009 Jeep Grand Cherokee. However, it is still accessible from the selected car via links, so may be relevant.
Fig 1: ABS Module CAN C BUS, Fused B+, Fused Ignition Switch Output & Ground Circuit Schematic
GC0120604Courtesy of CHRYSLER LLC

For complete wiring diagrams, refer to SYSTEM WIRING DIAGRAMS .

Possible Causes 
(A107) (A200) FUSED B(+) CIRCUIT OPEN OR SHORTED
(Z107) (Z127) GROUND CIRCUIT OPEN
(F943) FUSED IGNITION SWITCH OUTPUT CIRCUIT OPEN OR SHORTED
(D65) CAN C BUS (+) CIRCUIT OPEN
(D64) CAN C BUS (-) CIRCUIT OPEN
ANTILOCK BRAKE MODULE