LEMON Manuals: Even more car manuals for everyone
Home >> Jeep >> 2009 >> Commander Overland, 4WD >> Repair and Diagnosis >> Body & Frame >> Windows >> Passenger Door Module (PDM) - Electrical Diagnostics >> DTC Troubleshooting >> B1911-Passenger Window Switch Circuit Low >> Circuit Schematic

Circuit Schematic

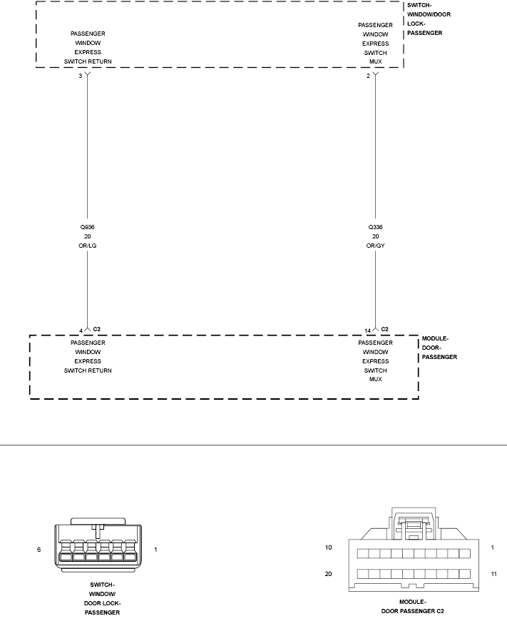
Fig 1: Passenger Window Express Switch MUX Circuit Schematic
GC0106494Courtesy of CHRYSLER LLC