LEMON Manuals: Even more car manuals for everyone
Home >> Jeep >> 2009 >> Commander Overland, 4WD >> Repair and Diagnosis >> Body & Frame >> Windows >> Passenger Door Module (PDM) - Electrical Diagnostics >> DTC Troubleshooting >> B185D-Passenger Window Switch Circuit Stuck >> Circuit Schematic

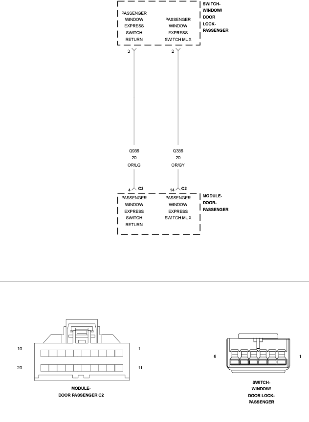
Circuit Schematic

Fig 1: Passenger Window Switch Circuit Schematic
GC0106474Courtesy of CHRYSLER LLC