LEMON Manuals: Even more car manuals for everyone
Home >> Jeep >> 2009 >> Commander Overland, 4WD >> Repair and Diagnosis >> Body & Frame >> Seats >> Memory Seat Module (MSMD) - Electrical Diagnostics >> DTC Troubleshooting >> B1D6E-Seat Horizontal Position Sensor Circuit High >> Notes

B1D6E-Seat Horizontal Position Sensor Circuit High: Notes

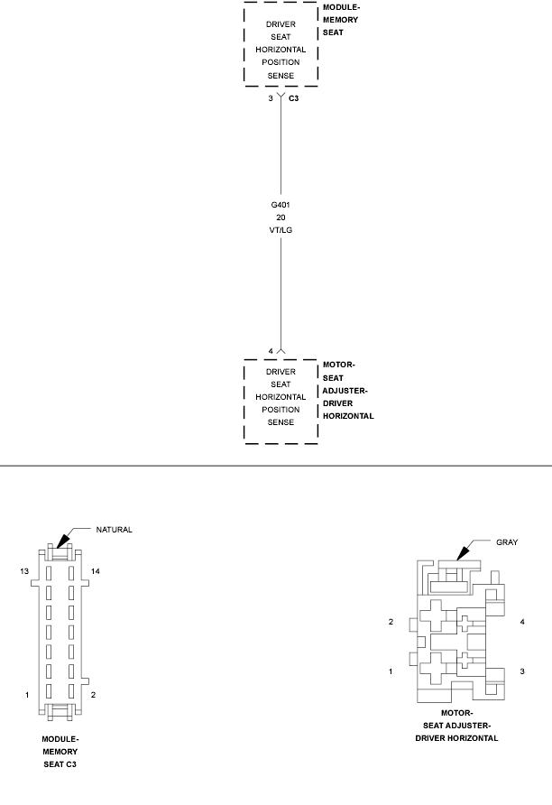
Fig 1: Driver Seat Horizontal Position Sense Circuit Schematic
GC0097019Courtesy of CHRYSLER LLC