LEMON Manuals: Even more car manuals for everyone
Home >> Jeep >> 2009 >> Commander Overland, 4WD >> Repair and Diagnosis >> Accessories & Equipment >> Memory Modules >> Park Assist Module (PTS) - Electrical Diagnostics >> DTC Troubleshooting >> B1295-11-PTS Sensor 8 Circuit Short To Ground >> Circuit Schematic

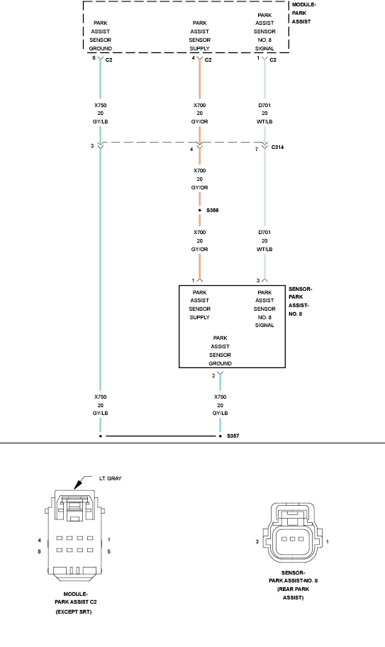
Circuit Schematic

Fig 1: Park Assist Sensor No. 8 Signal Circuit Schematic
GC0120295Courtesy of CHRYSLER LLC