LEMON Manuals: Even more car manuals for everyone
Home >> Jeep >> 2009 >> Commander Overland, 4WD >> Repair and Diagnosis >> Accessories & Equipment >> Anti-Theft Systems >> Power Liftgate Module (PLGM) - Electrical Diagnostics >> DTC Troubleshooting >> B1958-Power Liftgate Drive Clutch Control Circuit Low >> Circuit Schematic

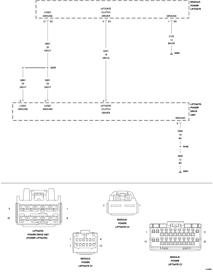
Circuit Schematic

Fig 1: Liftgate Clutch Driver Circuit Schematic
GC0132652Courtesy of CHRYSLER LLC