LEMON Manuals: Even more car manuals for everyone
Home >> Jeep >> 2009 >> Commander Overland, 4WD >> Repair and Diagnosis (Single Page) >> Accessories & Equipment >> Communication Devices >> Can Communication System - Non-DTC Diagnostics >> Diagnosis and Testing >> No Response From Abs (Antilock Brake Module) >> Notes

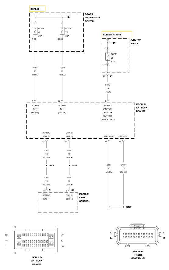
No Response From Abs (Antilock Brake Module): Notes

Fig 1: ABS Module CAN C BUS, Fused B+, Fused Ignition Switch Output & Ground Circuit Schematic
GC0132777Courtesy of CHRYSLER LLC

For complete wiring diagrams, refer to SYSTEM WIRING DIAGRAMS .

Possible Causes 
(A107) (A200) FUSED B(+) CIRCUIT OPEN OR SHORTED
(Z107) (Z127) GROUND CIRCUIT OPEN
(F943) FUSED IGNITION SWITCH OUTPUT CIRCUIT OPEN OR SHORTED
(D65) CAN C BUS (+) CIRCUIT OPEN
(D64) CAN C BUS (-) CIRCUIT OPEN
ANTILOCK BRAKE MODULE