LEMON Manuals: Even more car manuals for everyone
Home >> Jeep >> 2009 >> Commander Limited, 4.7 P, 4WD >> Repair and Diagnosis >> External Pages >> Different variant/trim >> Section 5 (Transmission Control Module (TCM) - Electrical Diagnostics) >> DTC Troubleshooting >> P1704-Input Speed Sensor 1 OVERSPEED >> Circuit Schematic

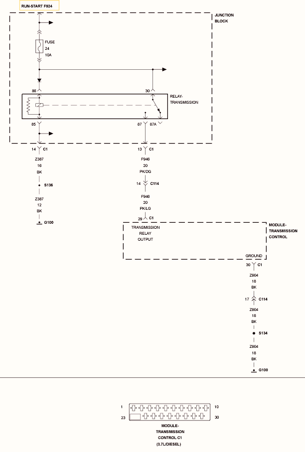
Circuit Schematic

WARNING: This page is about a different variant/trim than selected.
Fig 1: Transmission Relay Output Circuit Schematic
GC0120488Courtesy of CHRYSLER LLC