LEMON Manuals: Even more car manuals for everyone
Home >> Jeep >> 2008 >> Commander Base, 4.7 N, AWD >> Repair and Diagnosis >> Engine Performance >> Ignition System >> Ignition System - Electrical Diagnostics >> Ignition Systems - Electrical Diagnostics >> DTC Troubleshooting >> B2185-Ignition Unlock Run/Start Control Circuit High >> Circuit Schematic

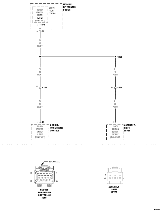
Circuit Schematic

Fig 1: Ignition Unlock Run/Start Circuit Schematic
GC0071845Courtesy of CHRYSLER LLC