LEMON Manuals: Even more car manuals for everyone
Home >> Jeep >> 2007 >> Commander Base, 4.7 P, AWD >> Repair and Diagnosis >> Engine Performance >> System >> DTCS P0645 To P1593 >> P0645-A/C Clutch Relay Circuit >> Circuit Schematic

Circuit Schematic

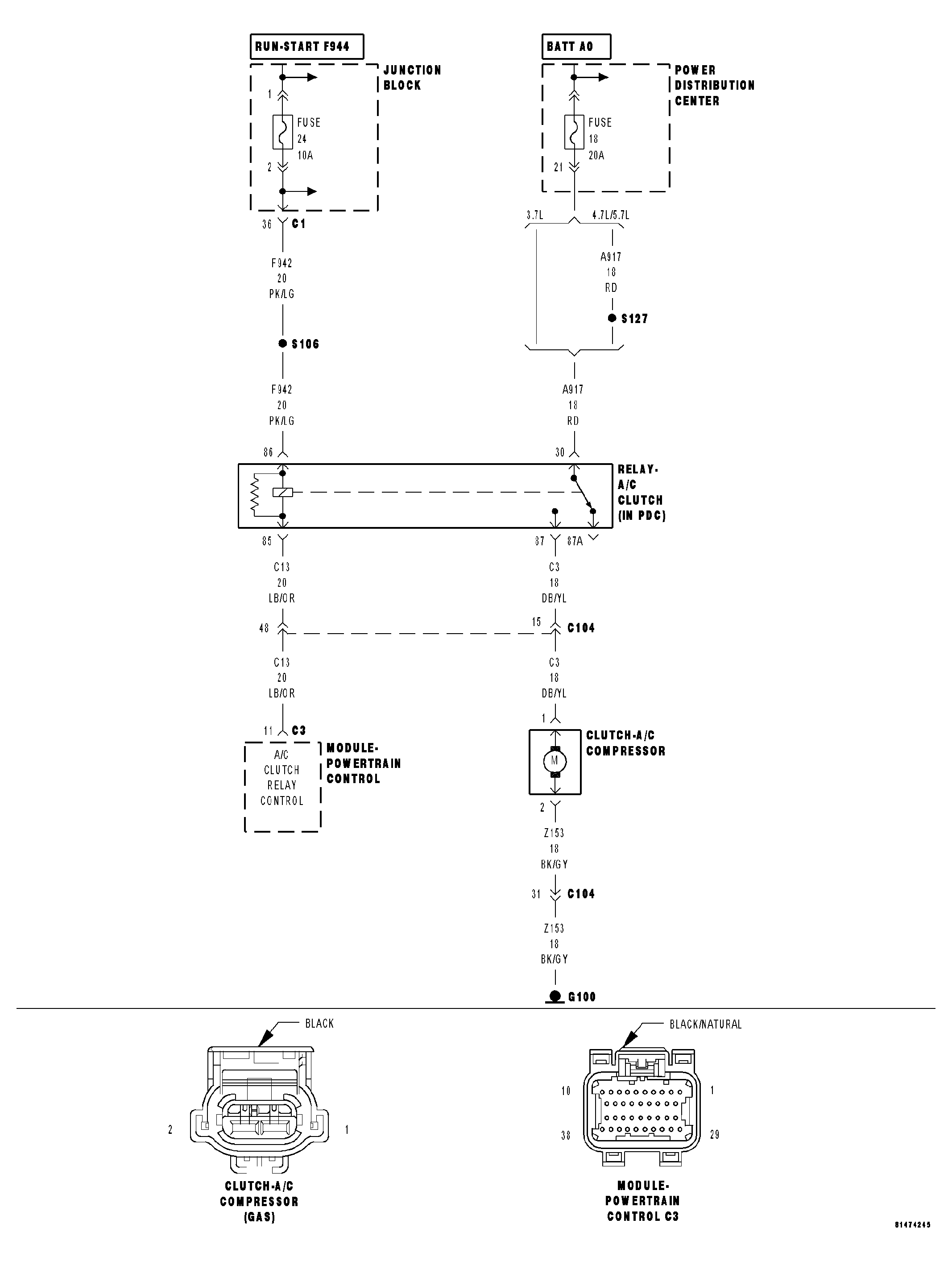
Fig 1: A/C Clutch Relay Circuit Schematic
GC0027181Courtesy of CHRYSLER LLC