LEMON Manuals: Even more car manuals for everyone
Home >> Jeep >> 2007 >> Commander Base, 4.7 P, AWD >> Repair and Diagnosis >> Engine Performance >> System >> DTCS P0325 To P0501 >> P0440-General EVAP System Failure >> Circuit Schematic

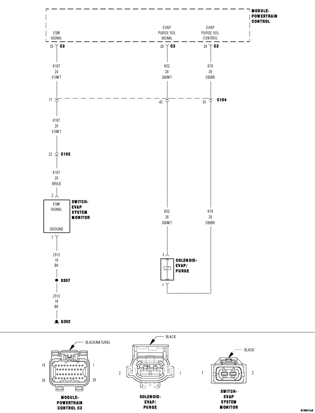
Circuit Schematic

Fig 1: EVAP Purge Monitor Circuit Schematic
GC0065146Courtesy of CHRYSLER LLC