LEMON Manuals: Even more car manuals for everyone
Home >> Jeep >> 2007 >> Commander Base, 4.7 P, AWD >> Repair and Diagnosis >> Engine Performance >> System >> DTCS P0123 To P0174 >> P0123-Throttle Position Sensor 1 Circuit High (Non Etc) >> Circuit Schematic

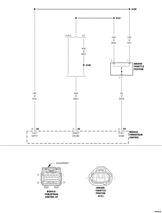
Circuit Schematic

Fig 1: Throttle Position Sensor 1 Circuit Schematic
GC0058516Courtesy of CHRYSLER LLC