LEMON Manuals: Even more car manuals for everyone
Home >> Jeep >> 2007 >> Commander Base, 4.7 P, AWD >> Repair and Diagnosis >> Accessories & Equipment >> Wiper/Washer Systems >> Wiper System & Washer System - Electrical Diagnostics >> Wipers/Washers - Electrical Diagnostics >> DTC Troubleshooting >> B2320-Front/Rear Washer Motor Control Circuit High >> Circuit Schematic

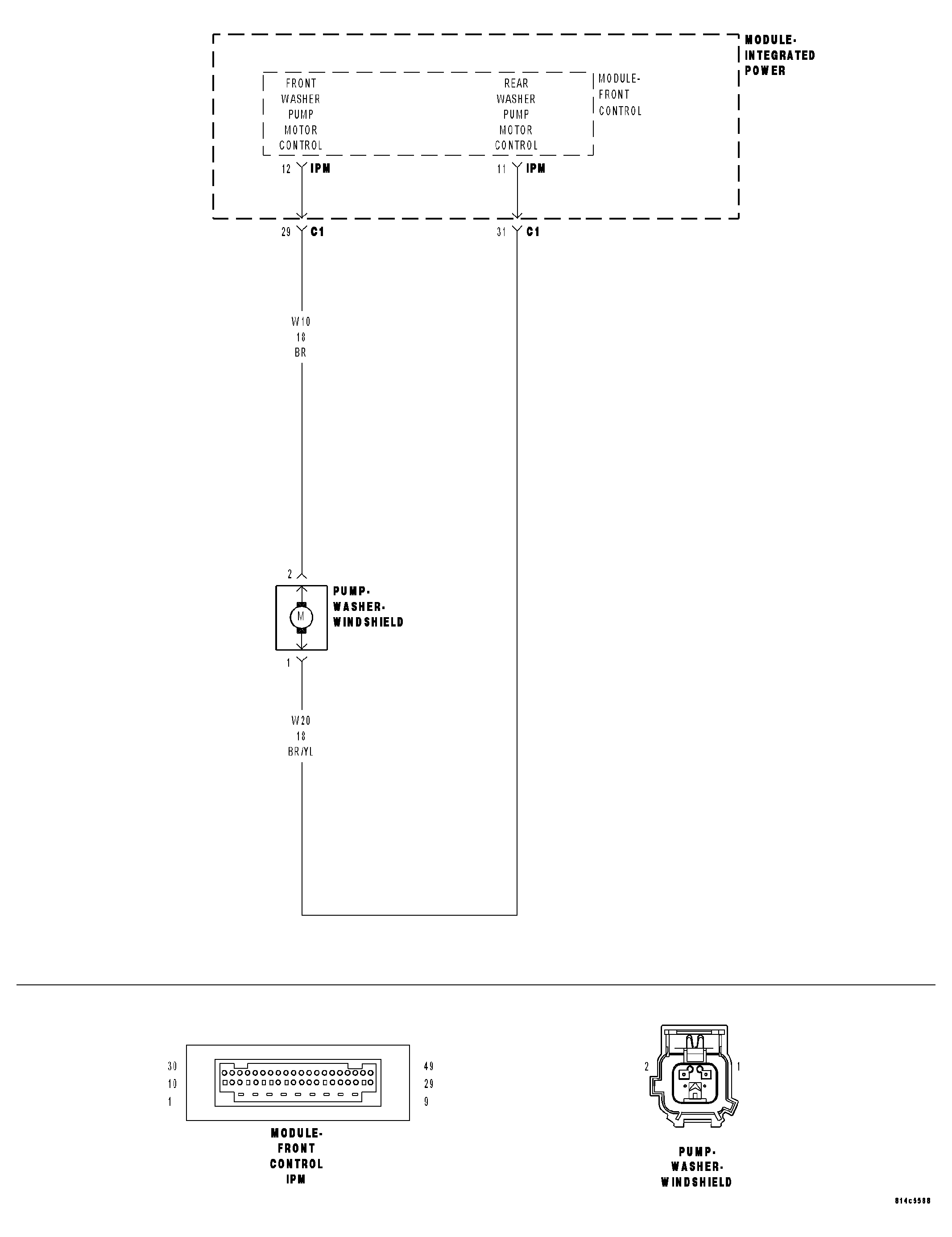
Circuit Schematic

Fig 1: Front/Rear Washer Motor Control Circuit Schematic
GC0029485Courtesy of CHRYSLER LLC