LEMON Manuals: Even more car manuals for everyone
Home >> Jeep >> 2007 >> Commander Base, 4.7 P, AWD >> Repair and Diagnosis (Single Page) >> Transmission >> Transfer Case >> (Transfer Case - Electrical Diagnostics) >> Transfer Case - Electrical Diagnostics >> DTC Troubleshooting >> C1400-Transfer Case Range Select Switch Performance >> Circuit Schematic

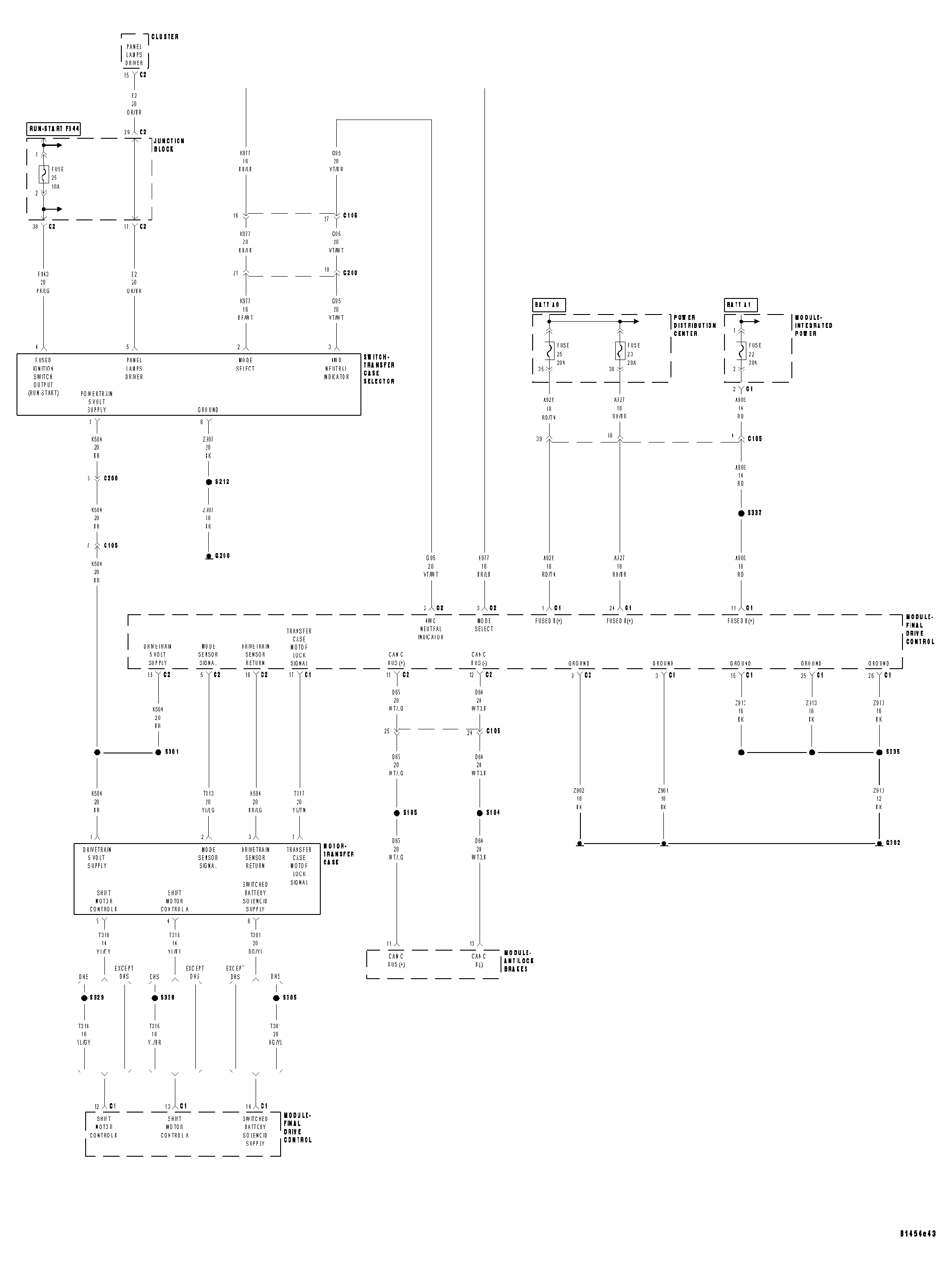
Circuit Schematic

Fig 1: Transfer Case Circuit Schematic
GC0027368Courtesy of CHRYSLER LLC