LEMON Manuals: Even more car manuals for everyone
Home >> Jeep >> 2007 >> Commander Base, 4.7 P, AWD >> Repair and Diagnosis (Single Page) >> Engine Performance >> System >> DTCS P0016 To P0122, Pre-Diagnostic Troubleshooting Procedure, Intermittent Condition >> P0107-Manifold Absolute Pressure Sensor Circuit Low >> Circuit Schematic

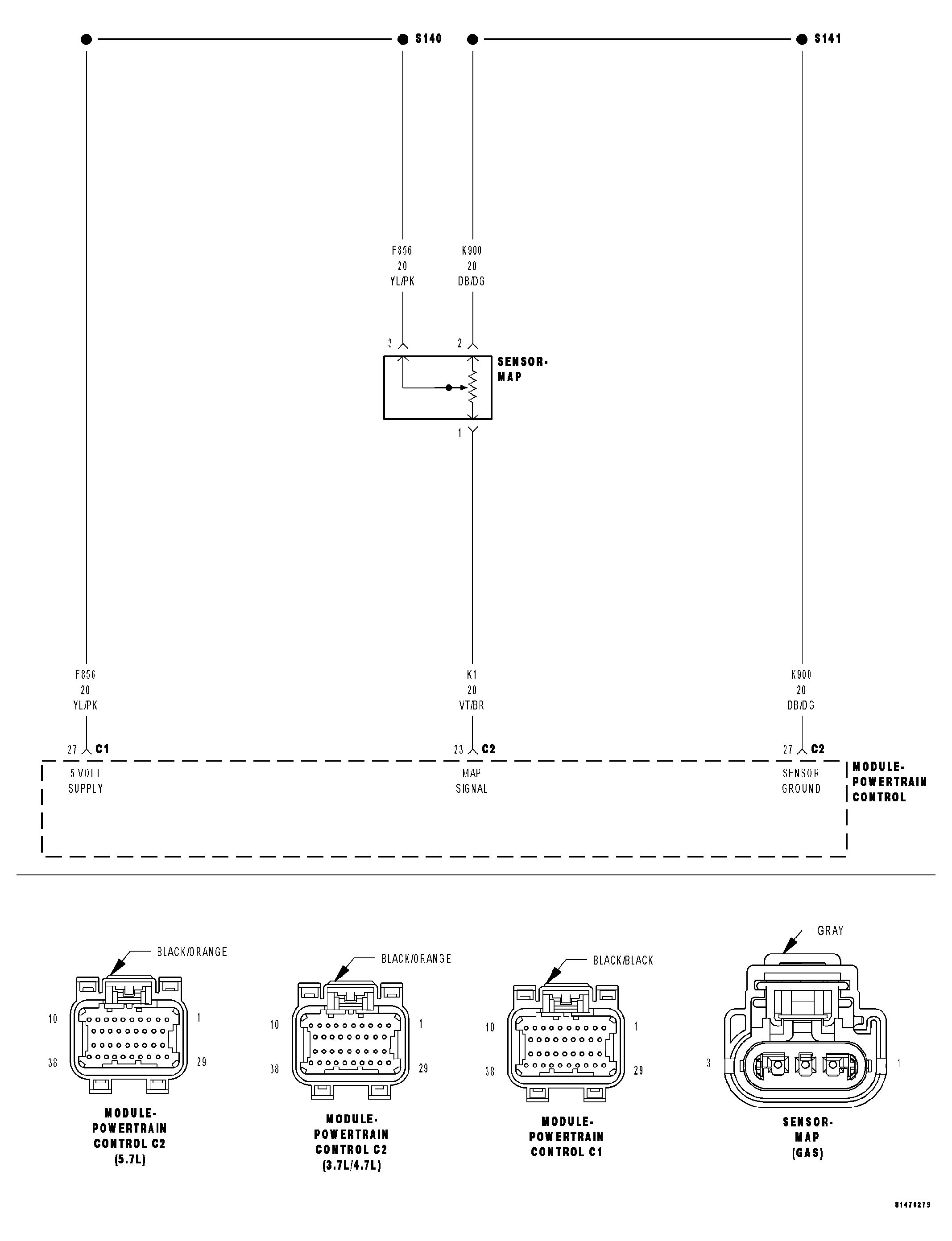
Circuit Schematic

Fig 1: Manifold Absolute Pressure Sensor Circuit Schematic
GC0027031Courtesy of CHRYSLER LLC