LEMON Manuals: Even more car manuals for everyone
Home >> Jeep >> 2007 >> Commander Base, 4.7 P, AWD >> Repair and Diagnosis (Single Page) >> Brakes >> Traction Control >> Anti-Lock Brake System - Electrical Diagnostics >> Abs - Electrical Diagnostics >> DTC Troubleshooting >> Esp/TCS Switch Circuit >> Circuit Schematic

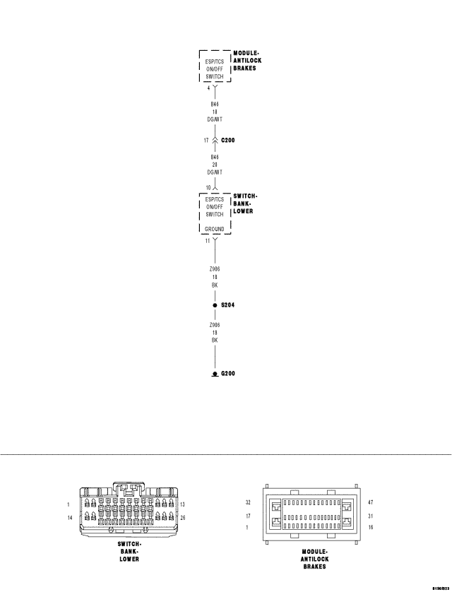
Circuit Schematic

Fig 1: TCS/ESP Switch Circuit Schematic
GC0053089Courtesy of CHRYSLER LLC