LEMON Manuals: Even more car manuals for everyone
Home >> Jeep >> 2007 >> Commander Base, 4.7 P, AWD >> Repair and Diagnosis (Single Page) >> Body & Frame >> Seats >> Power Seat System - Electrical Diagnostics >> Power Seats - Electrical Diagnostics >> DTC Troubleshooting >> B1D6D-Seat Horizontal Position Sensor Circuit Low >> Circuit Schematic

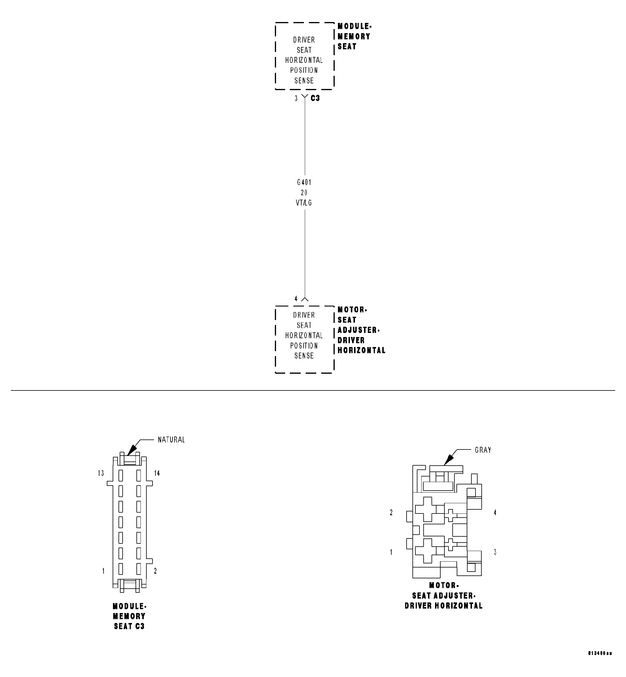
Circuit Schematic

Fig 1: Driver Seat Horizontal Position Sensor Circuit Schematic
GC0016348Courtesy of CHRYSLER LLC