LEMON Manuals: Even more car manuals for everyone
Home >> Jeep >> 2007 >> Commander Base, 4.7 P, AWD >> Repair and Diagnosis (Single Page) >> Body & Frame >> Door Locks >> Vehicle Theft Security System - Electrical Diagnostics >> Vehicle Theft Security - Electrical Diagnostics >> DTC Troubleshooting >> B2254-Column Lock Module Internal >> Circuit Schematic

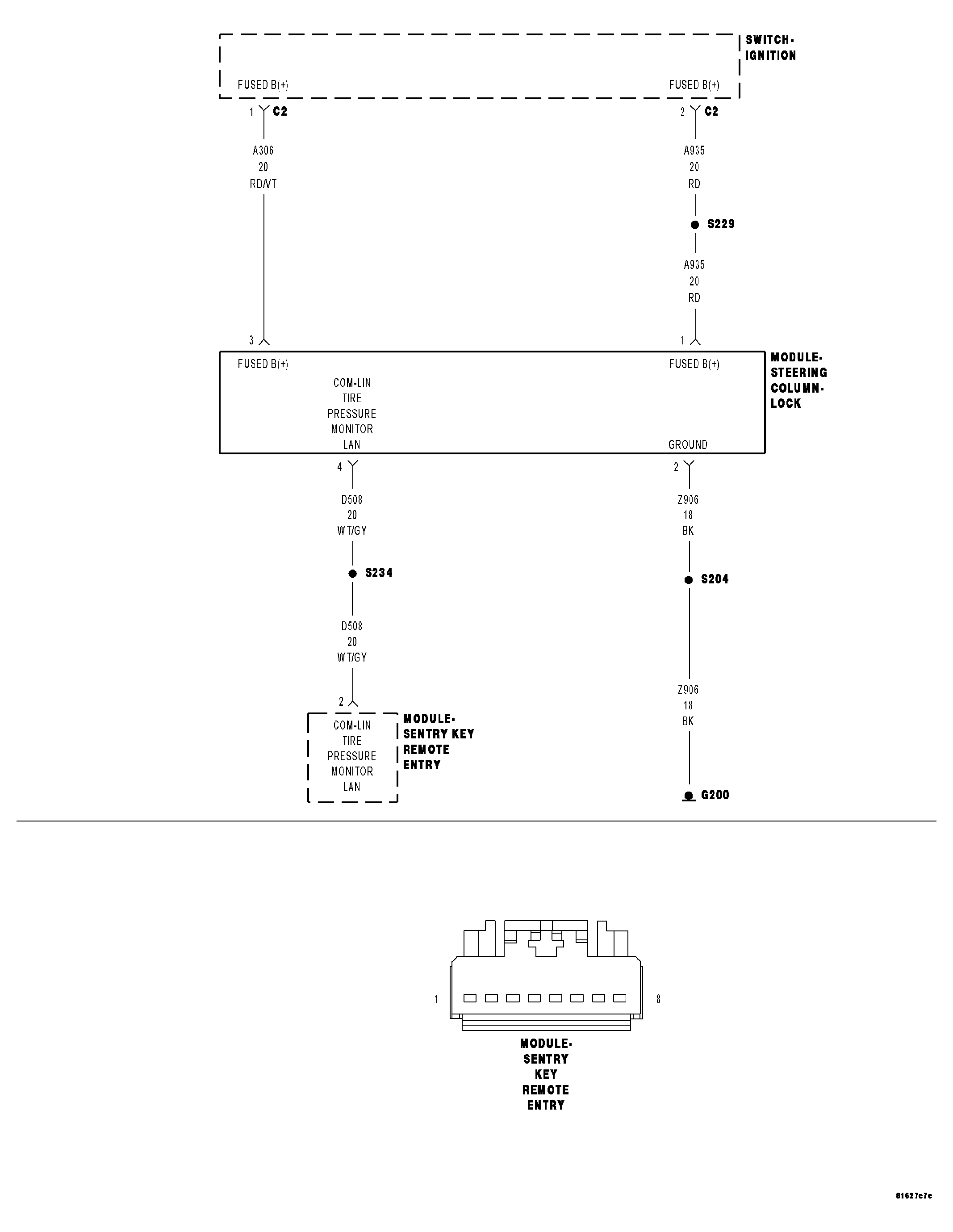
Circuit Schematic

Fig 1: Steering Column Lock Module Power, Ground & Communication Circuits Schematic
GC0045716Courtesy of CHRYSLER LLC