LEMON Manuals: Even more car manuals for everyone
Home >> Jeep >> 2007 >> Commander Base, 4.7 P, AWD >> Repair and Diagnosis (Single Page) >> Accessories & Equipment >> Anti-Theft Systems >> Vehicle Theft Security System - Electrical Diagnostics >> Vehicle Theft Security - Electrical Diagnostics >> DTC Troubleshooting >> B2101-Ignition Run/Start Input Circuit Low >> Circuit Schematic

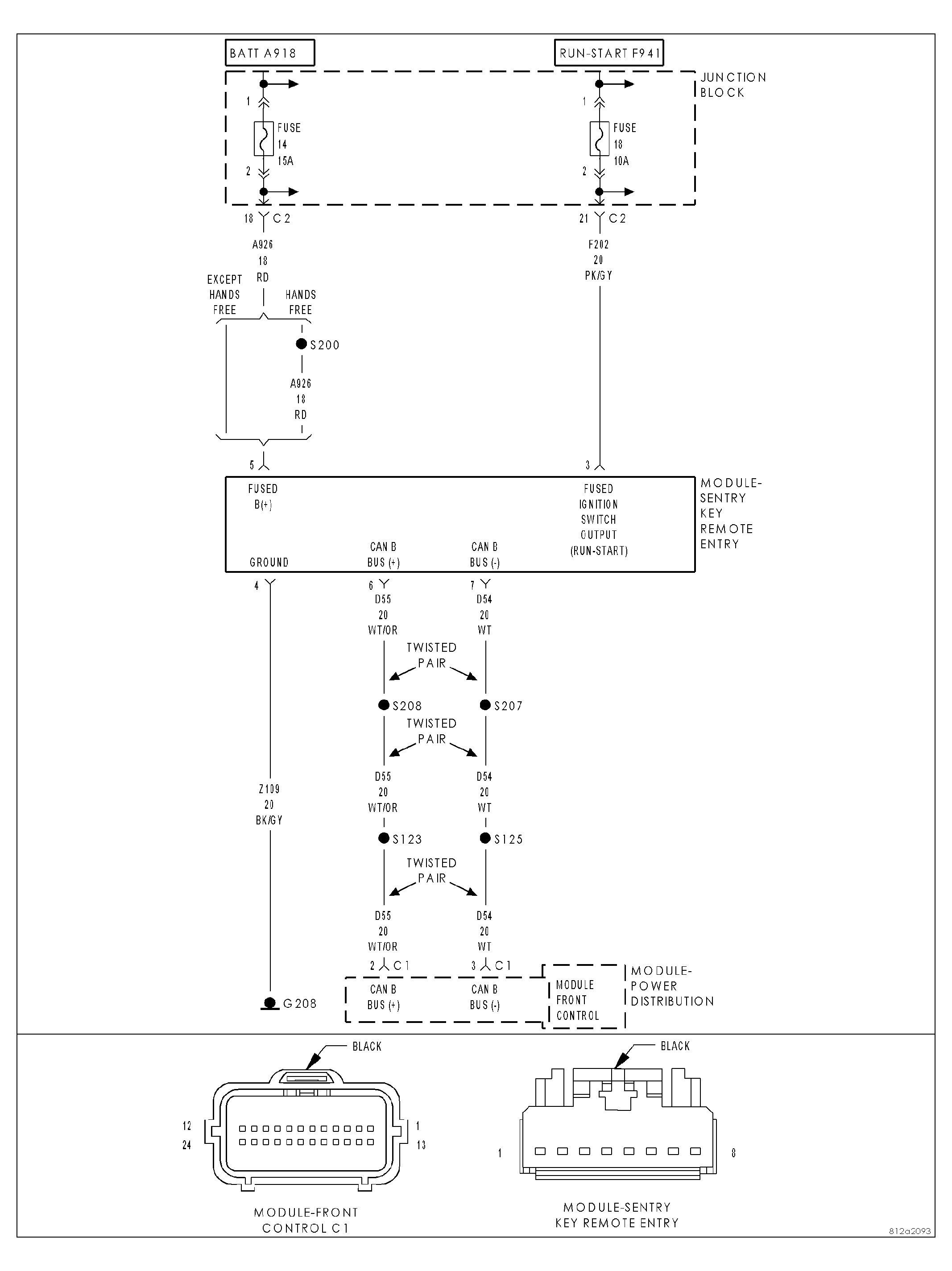
Circuit Schematic

Fig 1: Sentry Key Remote Entry Module Circuit Schematic
GC0011597Courtesy of CHRYSLER LLC