LEMON Manuals: Even more car manuals for everyone
Home >> Jeep >> 2007 >> Commander Base, 4.7 P, AWD >> Repair and Diagnosis (Single Page) >> Accessories & Equipment >> Anti-Theft Systems >> Power Liftgate System - Electrical Diagnostics >> Power Liftgate - Electrical Diagnostics >> DTC Troubleshooting >> B188F-Power Liftgate Control Circuit 1 Open >> Circuit Schematic

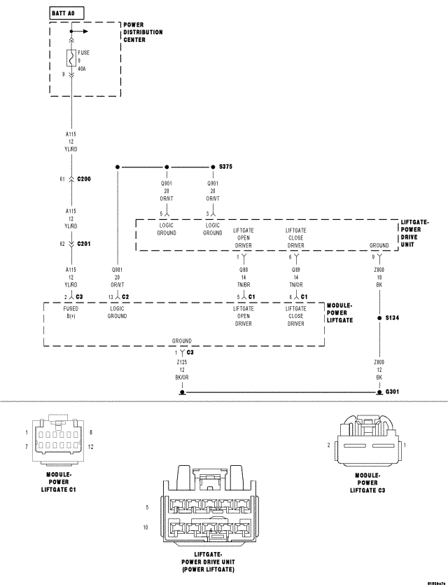
Circuit Schematic

Fig 1: Power Liftgate Control Circuit Schematic
GC0065085Courtesy of CHRYSLER LLC