LEMON Manuals: Even more car manuals for everyone
Home >> Isuzu >> 2003 >> Axiom Base, 4WD >> Repair and Diagnosis >> Transmission >> Transmission Control Systems >> Driveline Control System >> Basic Diagnostic Flow Chart

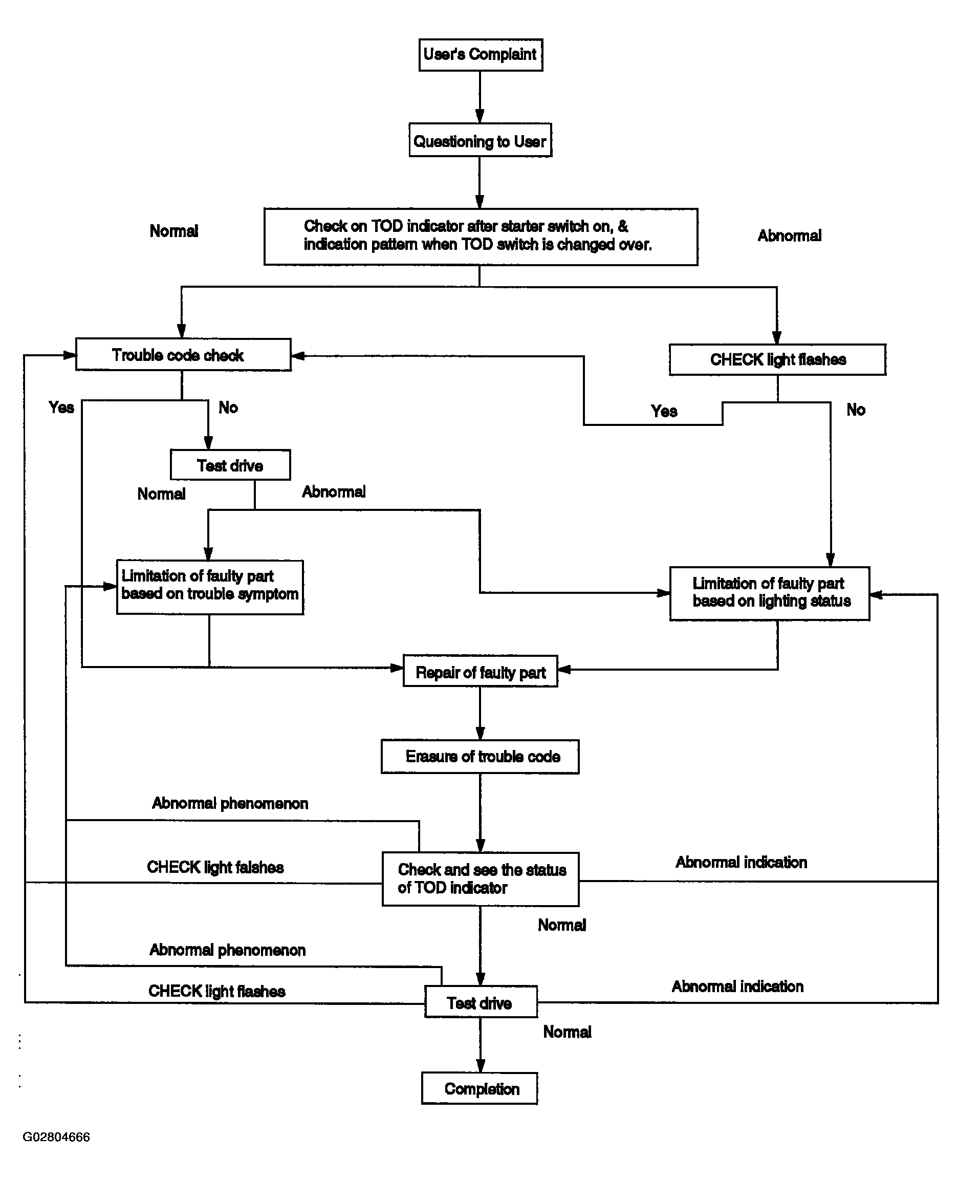
Basic Diagnostic Flow Chart

Fig 1: Driveline Control System Basic Diagnostic Flow Chart
G02804666Courtesy of ISUZU MOTOR CO.