LEMON Manuals: Even more car manuals for everyone
Home >> Infiniti >> 2023 >> QX55 Essential >> Repair and Diagnosis >> Engine Performance >> Engine Control Systems >> Drive Mode System >> System Description >> System >> INFINITI Drive Mode Selector >> System Description >> System Diagram

System Diagram

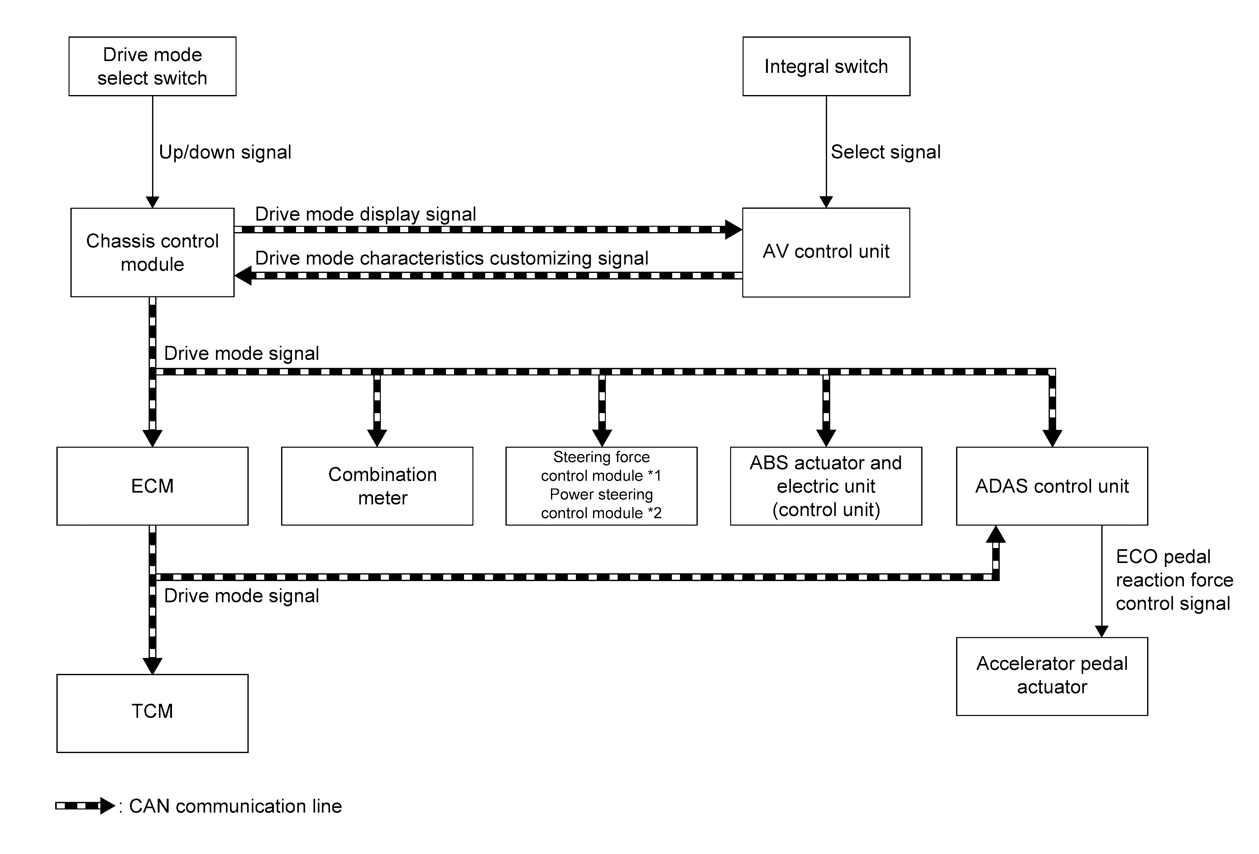
Fig 1: With ECO pedal
GNSDB38513Courtesy of NISSAN NORTH AMERICA, INC.

*1: Applied to the direct adaptive steering system models only.

*2: Applied to the electric power steering system models only.

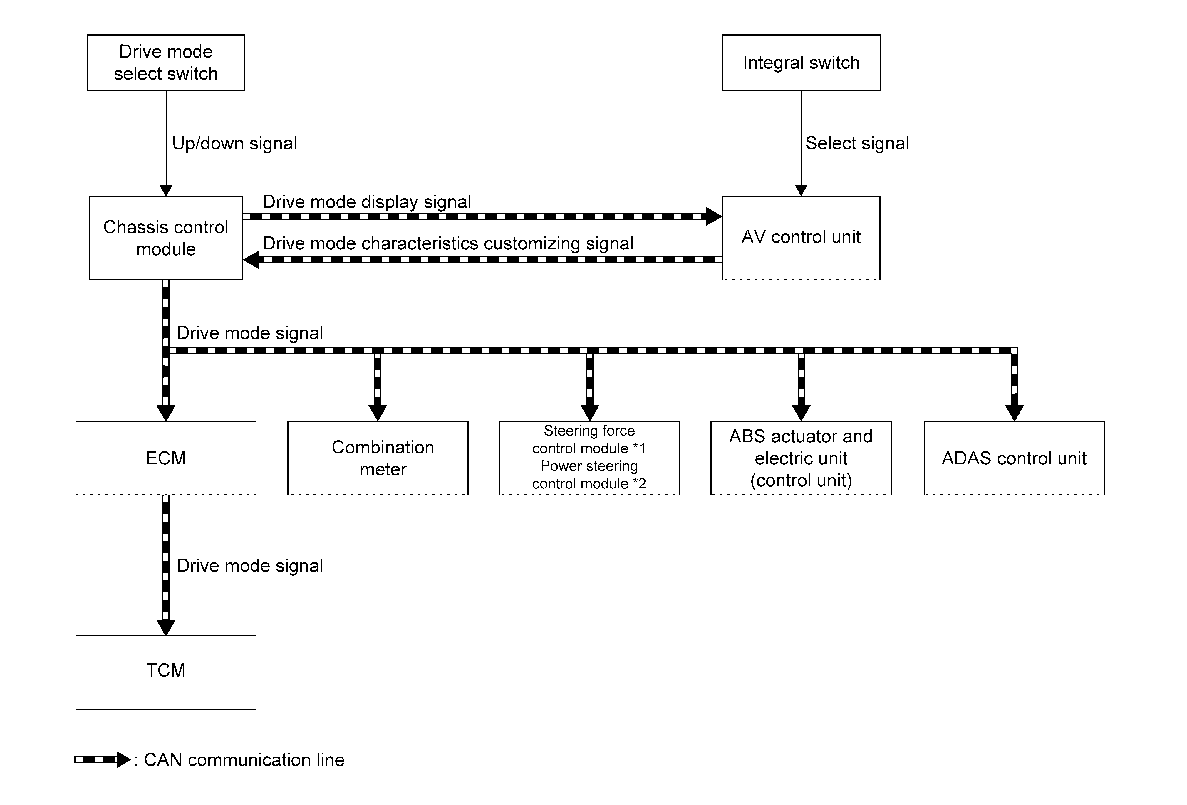
Fig 2: Without ECO pedal
GNSDB37852Courtesy of NISSAN NORTH AMERICA, INC.

*1: Applied to the direct adaptive steering system models only.

*2: Applied to the electric power steering system models only.