Electric Power Steering System
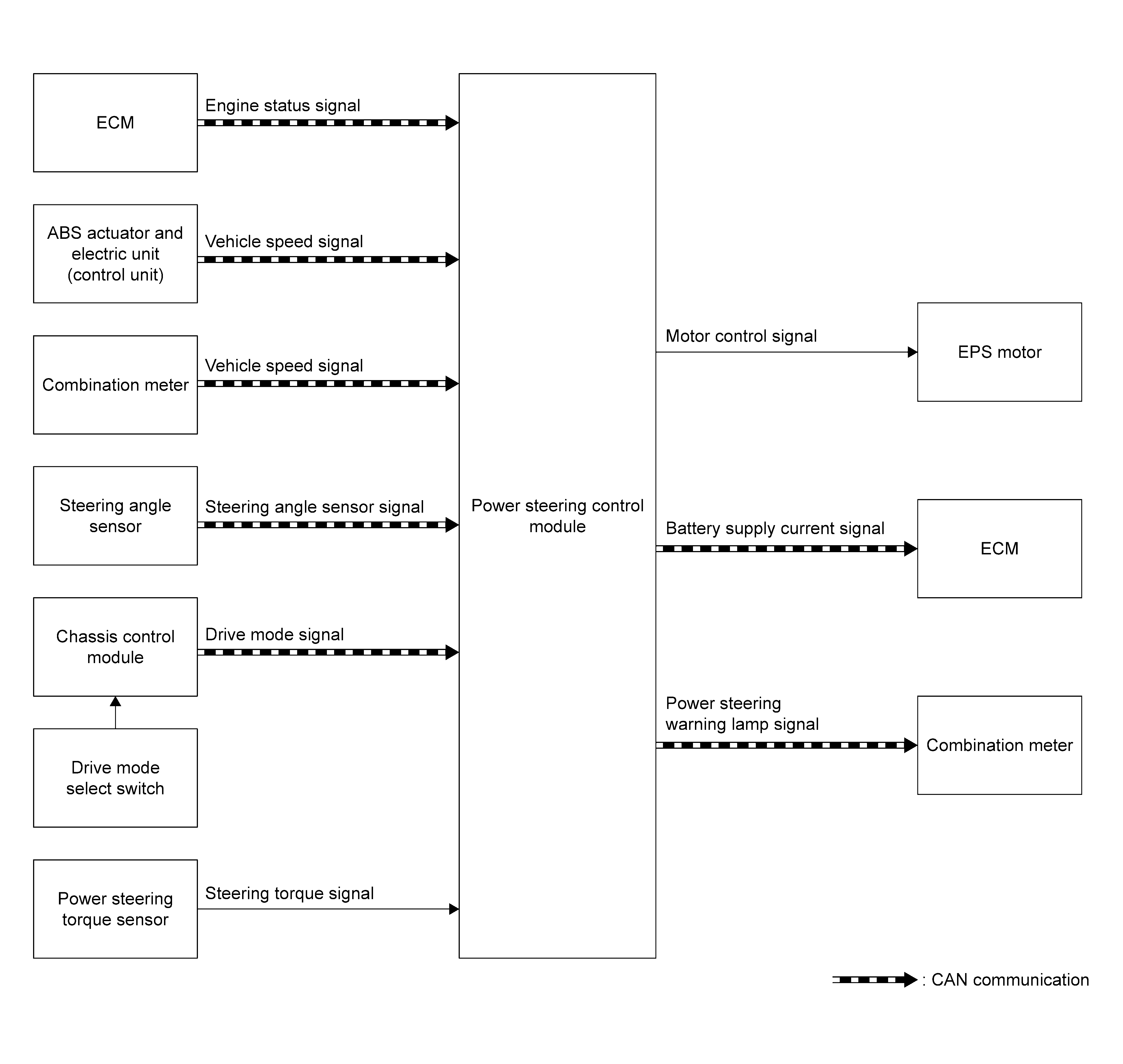
- EPS system consists mainly of power steering control module, EPS motor, power steering torque sensor.
- EPS system calculates a control signal to transmit to the EPS motor based on information received from ECM, ABS actuator and electric unit (control unit), steering angle sensor, chassis control module, and combination meter via CAN communication and information received from torque sensor.
- Power steering control module performs an arithmetical operation on data, such as steering wheel turning force (sensor signal) from the torque sensor, vehicle speed signal, etc. Then it generates an optimum assist torque signal to the EPS motor according to the driving condition.
- After engine start, the EPS system performs control.
- When a malfunction occurs in the system, the fail-safe function stops the EPS system (manual steering state) or restricts its operation (Constant steering assist level state). Refer to Fail-safe .
- Power steering control module decreases the output signal to EPS motor while extremely using the power steering function (e.g., full steering) consecutively for protecting EPS motor and power steering control module (Overload protection control). Refer to Protection Function .
- Infiniti drive mode selector which can change the steering characteristic corresponding to the preference of the driver was adopted. For details, Refer to System Description .
SYSTEM DIAGRAM
INPUT SIGNAL AND OUTPUT SIGNAL
|
Component |
Function |
|
Steering angle sensor |
|
|
ECM |
|
|
ABS actuator and electric unit (control unit) |
|
|
Drive mode select switch |
|
|
Combination meter |
|
CONDITIONS FOR POWER STEERING WARNING LAMP ON
- Turn ON when there is a malfunction in EPS system. If indicates that fail-safe mode is engaged and enters a manual steering state (Control turning force steering wheel becomes heavy).
- Also turns ON when ignition switch is turned ON, for purpose of lamp check. Turns OFF after the engine starts, if system is normal.
|
Condition |
Power steering warning lamp |
|
Ignition switch ON. (Lamp check) |
ON |
|
After engine start (steering assist force is generated) |
OFF |
|
When steering assist is stopped |
ON |