Direct Adaptive Steering System
- Instead of the conventional mechanical steering system, the direct adaptive steering that conveys the steering wheel operating to the tires by converting into an electrical signal was adopted.
- By converting the steering wheel operation into an electrical signal, the steering wheel operation is conveyed to the tires without delay.
- Even on a rough road surface, the direction of tires is controlled by the steering angle actuator control to prevent the unpleasant vibration from being conveyed to the steering wheel due to the rough road surface (the necessary information for driving, such as slipperiness of the road, is conveyed to the steering wheel).
- When the system is stopped or abnormal, the portions from the steering wheel to the steering gear assembly are connected mechanically while the steering clutch is engaged, and the steering wheel becomes operative.
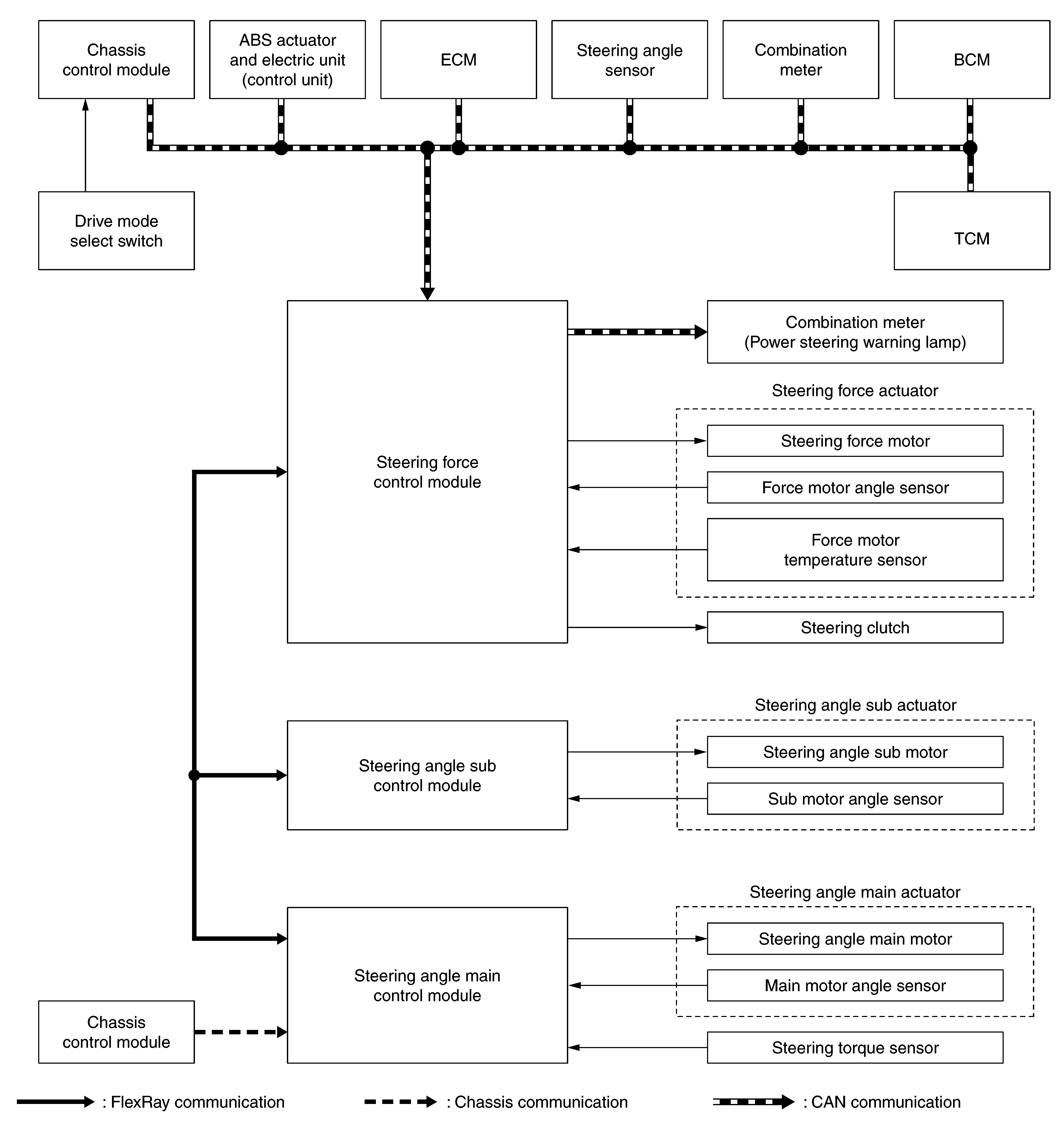
- The steering angle actuator (steering gear assembly) and the steering force actuator (steering column) are controlled by 3 control modules. The 3 control modules share the computed result of each data and monitor each other.
- Infiniti drive mode selector which can change the steering characteristic corresponding to the preference of the driver was adopted. For details, Refer to System Description .
- This enables trouble diagnosis with CONSULT.
System Diagram
INPUT/OUTPUT SIGNAL
Communicates the signal from each control unit via CAN communication, Chassis communication or FlexRay communication.
|
Control unit |
Signal status |
|
Chassis control module |
|
|
ABS actuator and electric unit (control unit) |
|
|
ECM |
|
|
TCM |
|
|
Combination meter |
|
|
Steering angle sensor |
|
|
BCM |
|
|
Steering force control module Steering angle main control module Steering angle sub control module |
|
*1: Chassis control module transmits the signal (received from steering angle sensor) via Chassis communication
*2: Communication line between the steering force control module, the steering angle main control module, and the steering angle sub control module
Front Wheel Control Mechanism
- Front wheel control mechanism is equipped with a function for calculating steering command angle and for controlling steering angle servo according to the command steering angle.
Steering Command Angle Calculation Function
- Steering force control module calculates steering command angle from the steering angle sensor signal, vehicle speed signal, yaw rate signal, and steering angle speed signal and transmits to the steering angle main control module.
- Steering angle main control module adds the steering angle command from chassis control module to the steering command angle.
- Steering angle main control module changes the steering gear ratio according to the mode change command from the chassis control module.
Steering Angle Servo Control Function
- Steering angle main control module drives the steering angle main motor according to the servo command current calculated from the steering command angle and main motor angle, and transmits the command current for assist to the steering angle sub control module.
- Steering angle sub control module drives the steering angle sub motor from the transmitted servo command current and operates assist.
Steering Reaction Force Control Mechanism
- Steering force control module calculates a steering reaction force equivalent to the tire reaction force from steering angle sensor signal, steering angle motor angle, steering angle motor current, and vehicle speed signal to drive steering force motor.
- Steering force control module adds steering reaction force command from chassis control module to steering reaction force.
- Steering force control module changes steering reaction force according to the mode change command from chassis control module.
Back Up Mechanism
- Steering clutch is released while the system is operating normally. Engages the clutch when the system is stopped, when a malfunction occurs, or when the steering wheel is turned with a force stronger than the reaction force generated by the steering force motor.
- Steering force control module, steering angle main control module, and steering angle sub-control module mutually monitor calculations.
Infiniti Drive Mode Selector
- With Infiniti Drive Mode Selector, the steering characteristics can be set corresponding to the preference of the driver. For details, Refer to System Description .
OPERATION PRINCIPLE
Turning the Steering to the Left (System is Normal, and Ignition Switch is ON)
- In the normal state, the steering clutch is not engaged, and the steering wheel is separated from the steering gear assembly.
- If turning the steering wheel to the left, the steering angle actuator is driven, and the tire is turned to the left direction.
- The reaction force from the tires is conveyed from the steering gear assembly to the steering force control module and conveyed to the steering wheel by driving the steering force motor.
Turning the Steering to the Left (Ignition Switch is OFF, and System is Malfunctioning)
- The steering clutch is engaged, and the system changes to EPS mode, protection mode, or manual steering status.
- No electrical control is performed in manual steering mode.