LEMON Manuals: Even more car manuals for everyone
Home >> Infiniti >> 2019 >> Q60 Luxe, AWD >> Repair and Diagnosis >> Engine Performance >> Engine Control Systems >> Drive Mode System >> System Description >> System >> Log-In Function >> System Description >> System Diagram

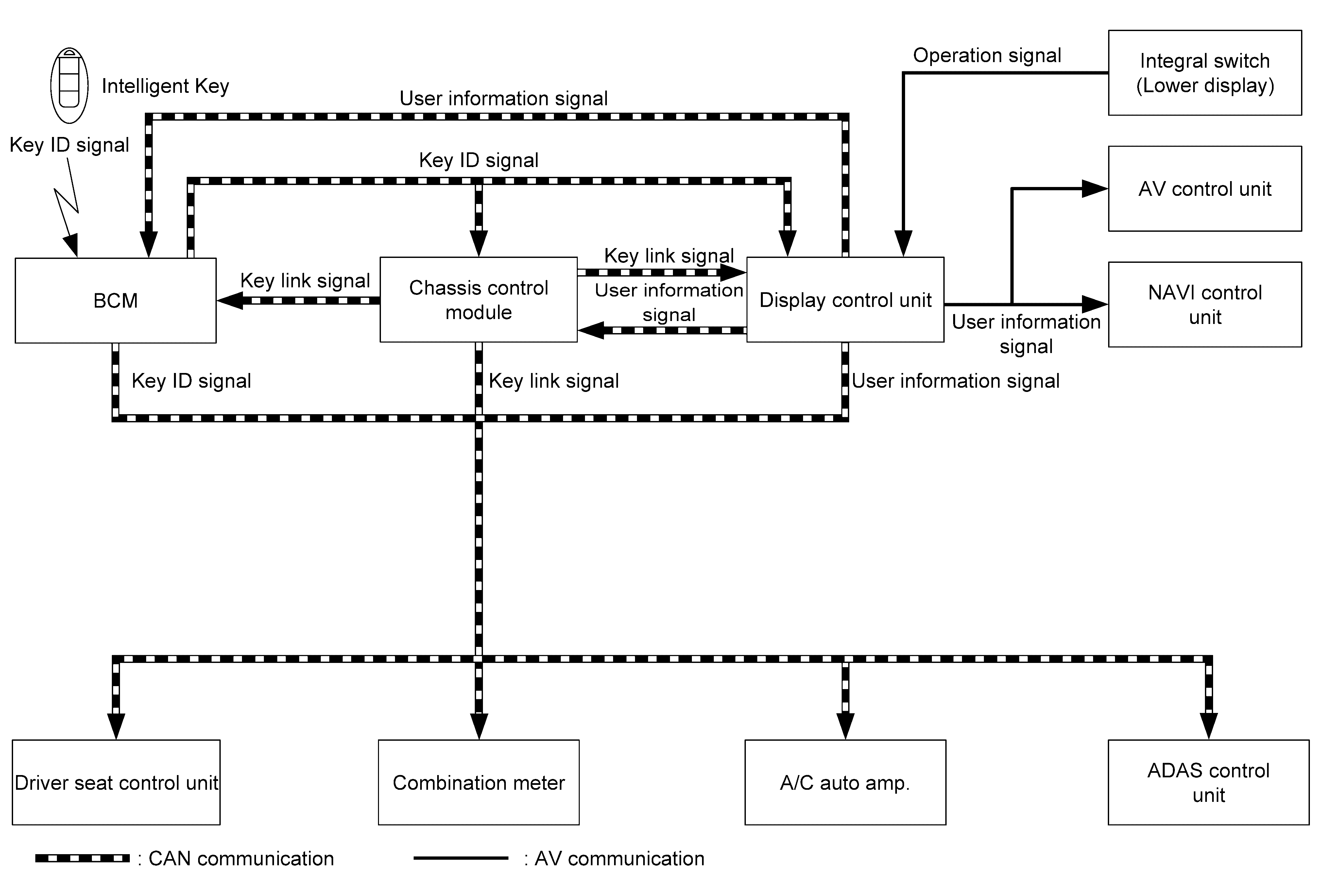
System Diagram

GNSJSOIA2437GB-437Courtesy of NISSAN NORTH AMERICA, INC.