LEMON Manuals: Even more car manuals for everyone
Home >> Infiniti >> 2017 >> Q60 Base, AWD >> Repair and Diagnosis >> Body & Frame >> Door Locks >> Security Control System >> System Description >> System >> Vehicle Security System >> Circuit Diagram >> VR30DDTT Engine Models (Except For MEXICO)

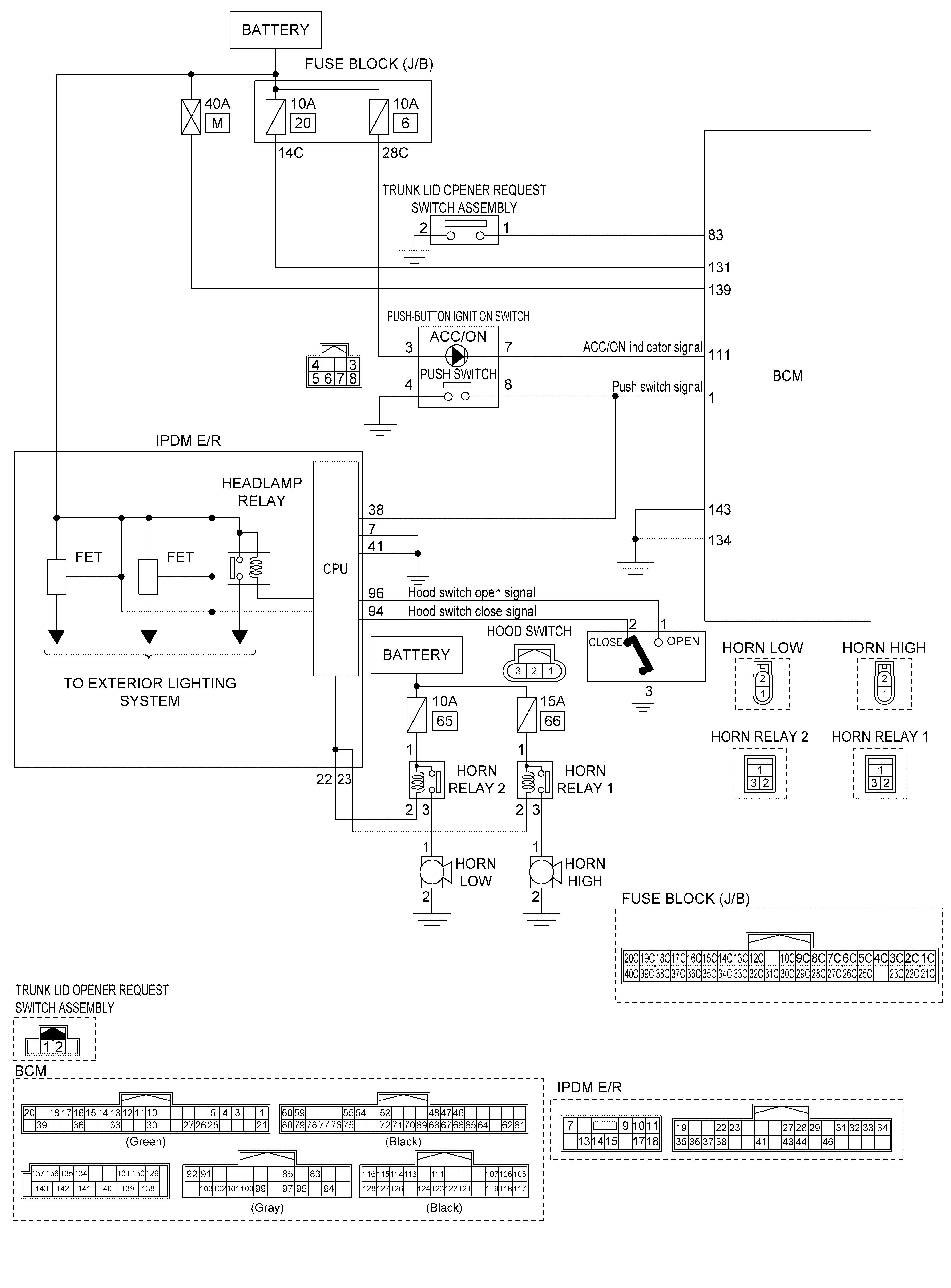
VR30DDTT Engine Models (Except For MEXICO)

GNSJMKIB6825GB-825Courtesy of NISSAN NORTH AMERICA, INC.
GNSJMKIB6826GB-826Courtesy of NISSAN NORTH AMERICA, INC.