LEMON Manuals: Even more car manuals for everyone
Home >> Infiniti >> 2015 >> Q50 Base, AWD >> Repair and Diagnosis >> Steering >> Steering Control Systems >> Steering Control System (Direct Adaptive Steering - Introduction) (Exc Hybrid) >> Wiring Diagram >> Direct Adaptive Steering >> Wiring Diagram

Direct Adaptive Steering: Wiring Diagram

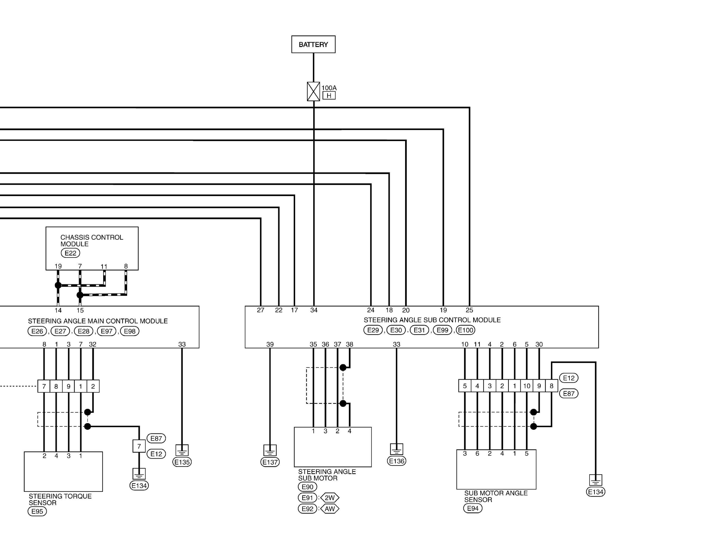
Fig 1: Direct Adaptive Steering Wiring Diagram (1 Of 3)
GNSJRGWC1679GB-679Courtesy of NISSAN NORTH AMERICA, INC.
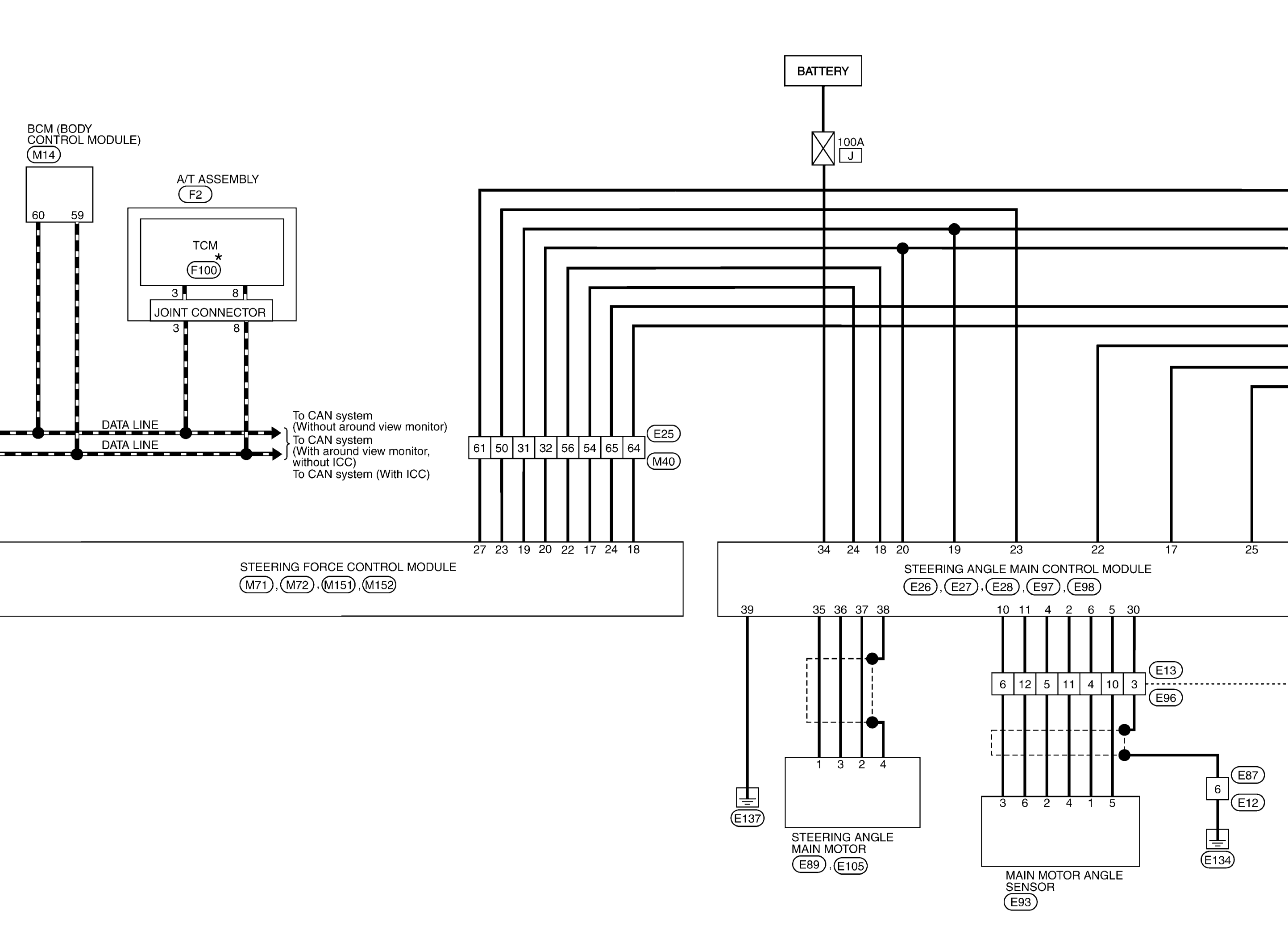
Fig 2: Direct Adaptive Steering Wiring Diagram (2 Of 3)
GNSJRGWC1680GB-680Courtesy of NISSAN NORTH AMERICA, INC.
Fig 3: Direct Adaptive Steering Wiring Diagram (3 Of 3)
GNSJRGWC1681GB-681Courtesy of NISSAN NORTH AMERICA, INC.