LEMON Manuals: Even more car manuals for everyone
Home >> Infiniti >> 2013 >> EX37 Base, AWD >> Repair and Diagnosis >> Engine Performance >> Testing & Diagnosis >> Engine Control System - Component Testing >> Ecu Diagnosis Information >> VVEL Control Module >> Wiring Diagram - ENGINE CONTROL SYSTEM -

Wiring Diagram - ENGINE CONTROL SYSTEM -

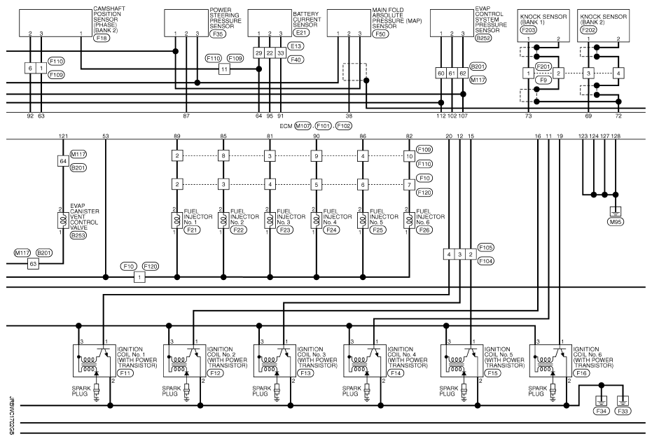
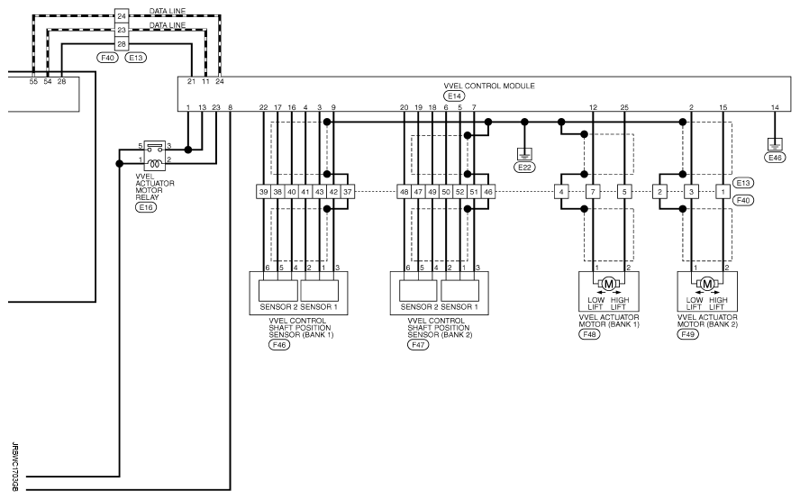
For connector terminal arrangements, harness layouts, and letters in a "diamond shape" symbol (option abbreviation; if not described in wiring diagram), refer to "CONNECTOR INFORMATION ".

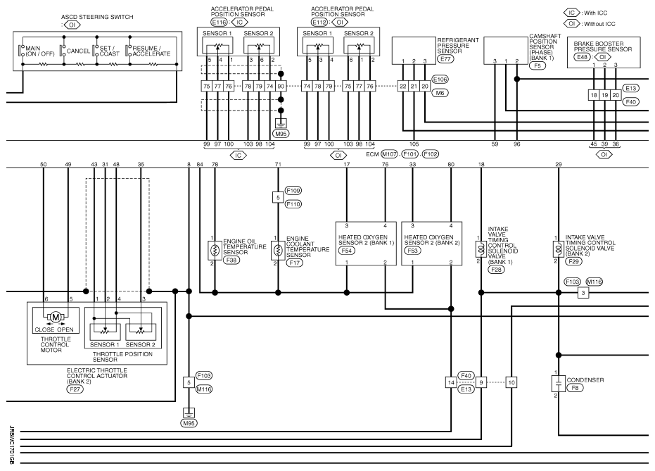
Fig 1: Engine Control System Wiring Diagram (1 Of 6)
G08986111Courtesy of NISSAN NORTH AMERICA, INC.
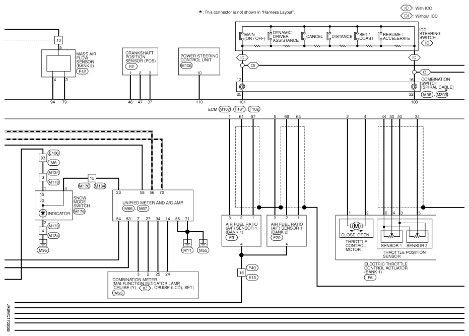
Fig 2: Engine Control System Wiring Diagram (2 Of 6)
G08986112Courtesy of NISSAN NORTH AMERICA, INC.
Fig 3: Engine Control System Wiring Diagram (3 Of 6)
G08986113Courtesy of NISSAN NORTH AMERICA, INC.
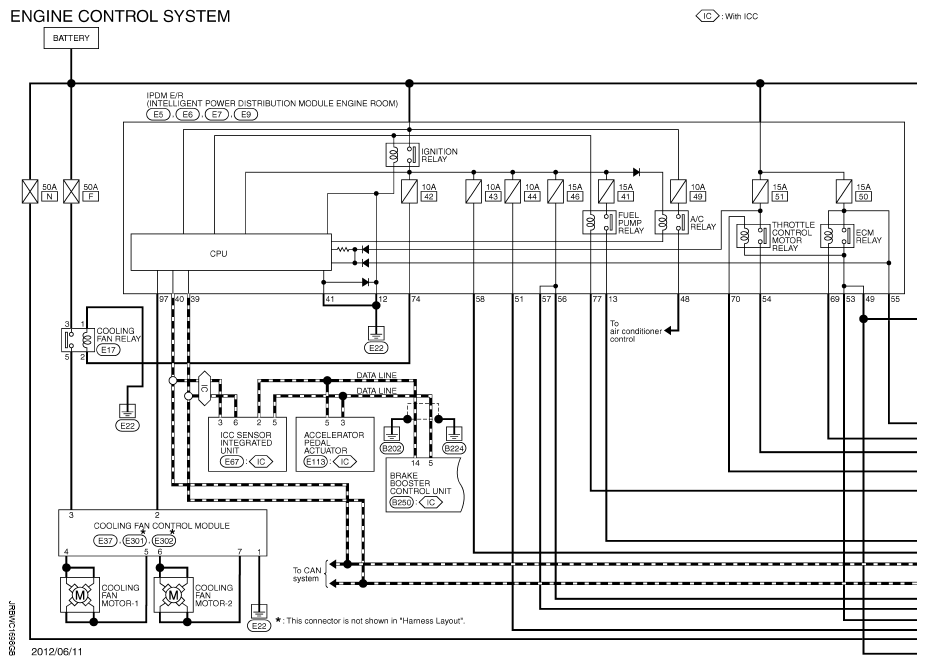
Fig 4: Engine Control System Wiring Diagram (4 Of 6)
G08986114Courtesy of NISSAN NORTH AMERICA, INC.
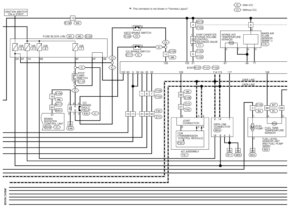
Fig 5: Engine Control System Wiring Diagram (5 Of 6)
G08986115Courtesy of NISSAN NORTH AMERICA, INC.
Fig 6: Engine Control System Wiring Diagram (6 Of 6)
G08986116Courtesy of NISSAN NORTH AMERICA, INC.