LEMON Manuals: Even more car manuals for everyone
Home >> Infiniti >> 2012 >> M37 Base >> Repair and Diagnosis >> Electrical >> Charging Systems >> System Description >> System >> Charging System >> CHARGING SYSTEM: System Diagram

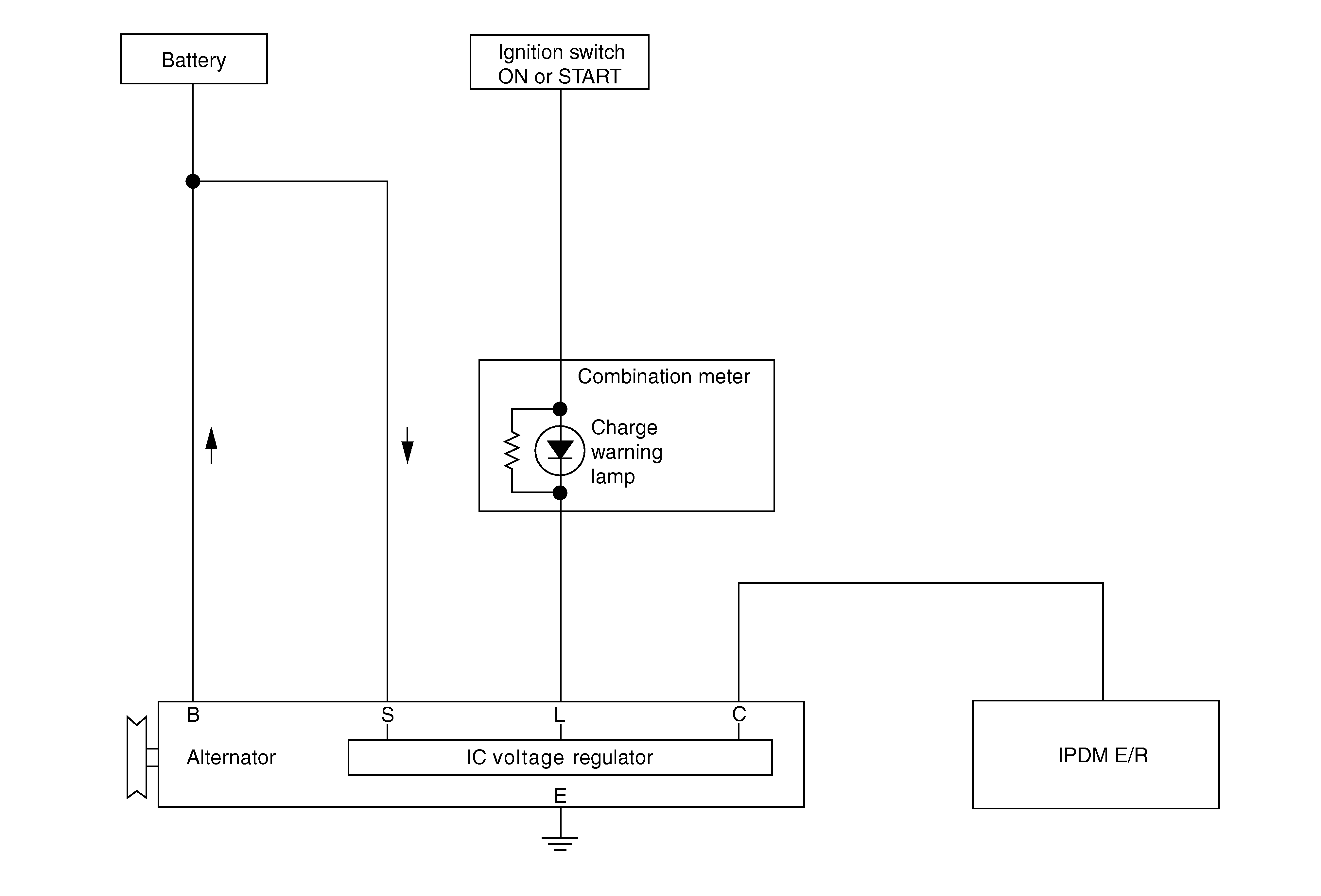
CHARGING SYSTEM: System Diagram

Fig 1: Identifying Charging System Diagram
G05737631Courtesy of NISSAN NORTH AMERICA, INC.