LEMON Manuals: Even more car manuals for everyone
Home >> Infiniti >> 2008 >> QX56 AWD >> Repair and Diagnosis >> Engine Performance >> Engine Control Systems >> Engine Control System - Component Testing >> Ecu Diagnosis >> ECM >> Emission-related Diagnostic Information >> System Readiness Test (SRT) Code >> SRT Service Procedure

SRT Service Procedure

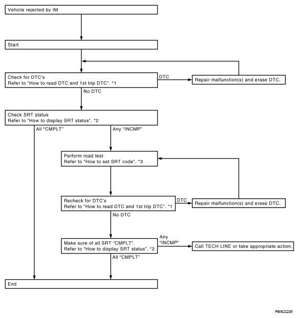
If a vehicle has failed the state emissions inspection due to one or more SRT items indicating "INCMP", review the flowchart diagnostic sequence on the next page.

Fig 1: SRT Service Procedure Flow Chart
G05739814Courtesy of NISSAN MOTOR CO., U.S.A.