LEMON Manuals: Even more car manuals for everyone
Home >> Infiniti >> 2008 >> G37 Base >> Repair and Diagnosis >> Brakes >> Traction Control >> Brake Control System >> Basic Inspection >> Diagnosis And Repair Work Flow >> Work Flow >> Overall Sequence

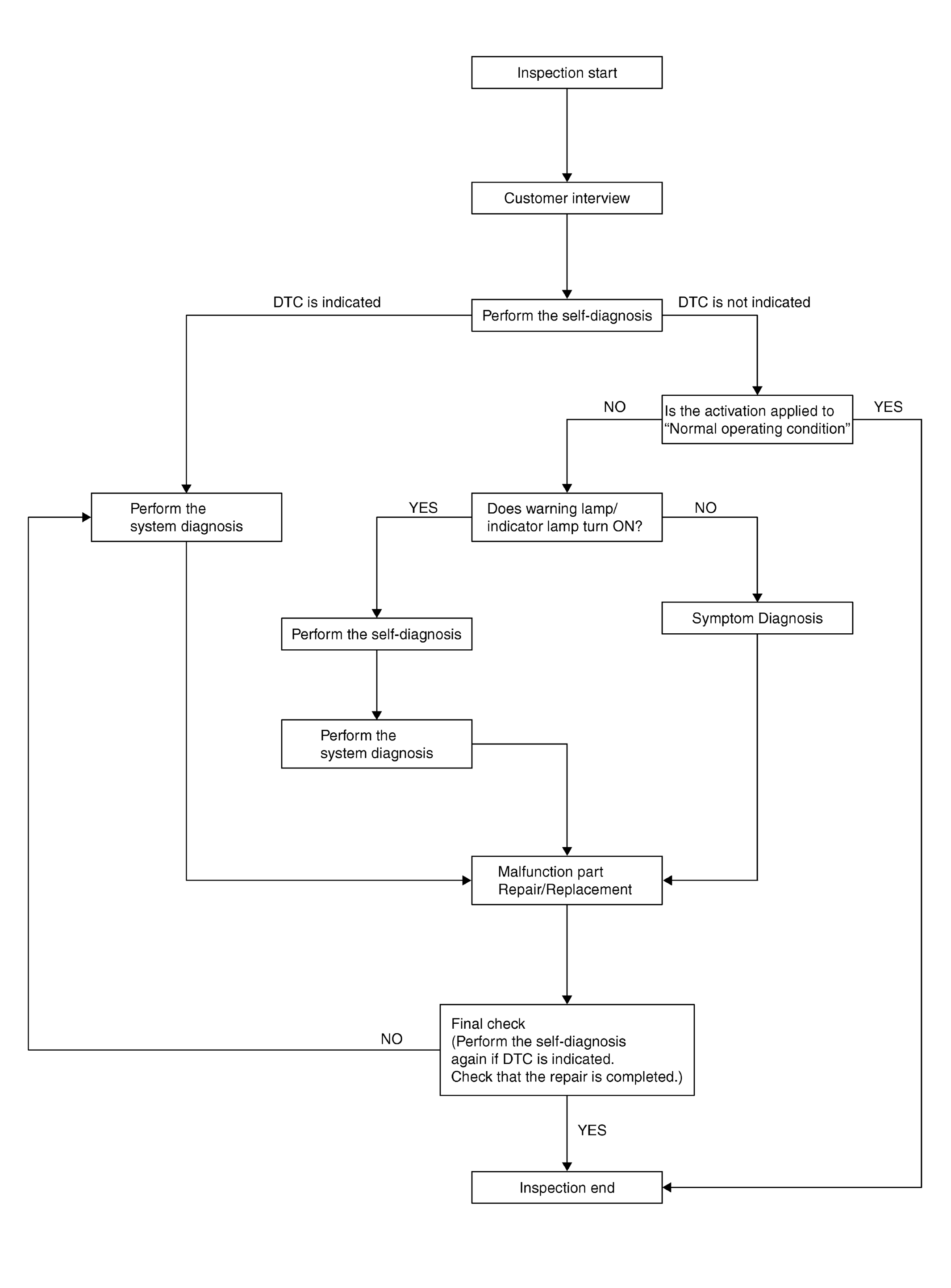
Overall Sequence

Fig 1: Diagnosis And Repair Workflow Chart
G05208019Courtesy of NISSAN MOTOR CO., U.S.A.