LEMON Manuals: Even more car manuals for everyone
Home >> Infiniti >> 2008 >> FX45 >> Repair and Diagnosis >> Engine Performance >> Engine Control Systems >> Engine Control System (VK45DE) - System And Component Troubleshooting >> Mil And Data Link Connector >> Wiring Diagram

Mil And Data Link Connector: Wiring Diagram

Fig 1: EC-MIL/DL-01 - Wiring Diagram
G05217879Courtesy of NISSAN MOTOR CO., U.S.A.
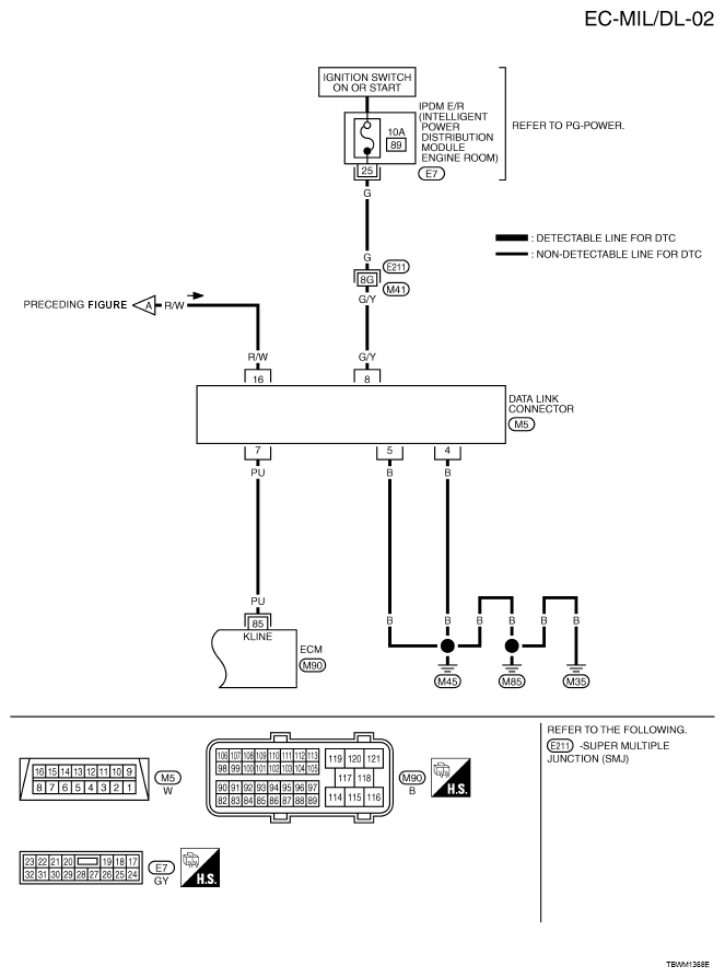
Fig 2: EC-MIL/DL-02 - Wiring Diagram
G05217880Courtesy of NISSAN MOTOR CO., U.S.A.