LEMON Manuals: Even more car manuals for everyone
Home >> Infiniti >> 2007 >> QX56 AWD >> Repair and Diagnosis >> Engine Performance >> System >> Engine Control System - Introduction >> On Board Diagnostic (OBD) System >> Emission-related Diagnostic Information >> System Readiness Test (SRT) Code >> SRT Service Procedure

SRT Service Procedure

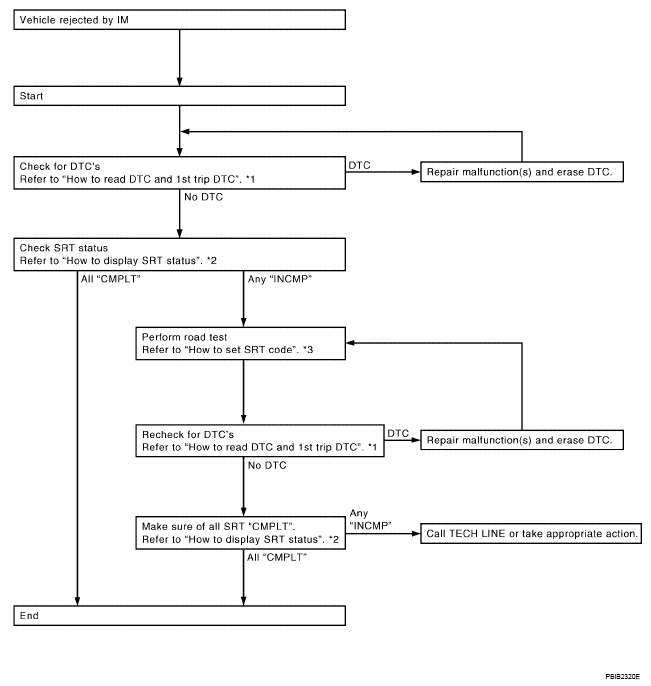
If a vehicle has failed the state emissions inspection due to one or more SRT items indicating "INCMP", review the flowchart diagnostic sequence on the next page.

Fig 1: SRT Service Procedure Flow Chart
G05228406Courtesy of NISSAN NORTH AMERICA, INC.
SRT SERVICE PROCEDURE FLOW CHART REFERENCES

*1. DTC AND 1ST TRIP DTC 
*2. HOW TO DISPLAY SRT STATUS 
*3. HOW TO SET SRT CODE