LEMON Manuals: Even more car manuals for everyone
Home >> Infiniti >> 2004 >> I35 >> Repair and Diagnosis >> Engine Performance >> System >> Engine Control System >> On Board Diagnostic System Description >> Emission-Related Diagnostic Information >> System Readiness Test (SRT) Code >> SRT Service Procedure

SRT Service Procedure

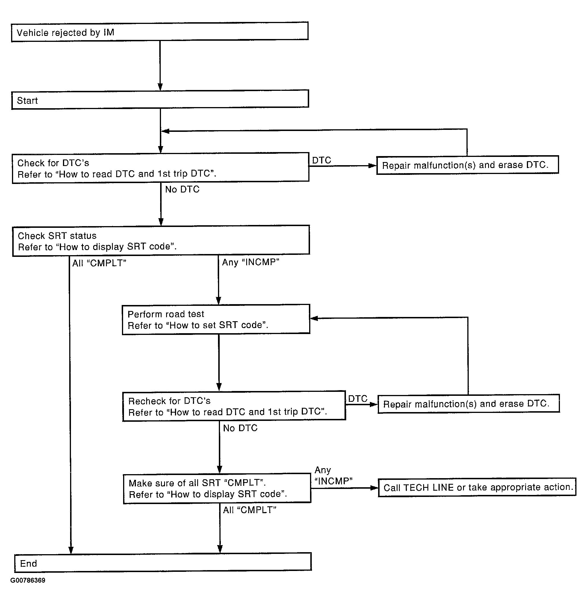
If a vehicle has failed the state emissions inspection due to one or more SRT items indicating INCMP, review the flowchart diagnostic sequence on the next page.

Fig 1: SRT Service Procedure Flowchart
G00786369Courtesy of NISSAN MOTOR CO., U.S.A.