LEMON Manuals: Even more car manuals for everyone
Home >> Infiniti >> 2004 >> I35 >> Repair and Diagnosis >> Engine Performance >> System >> Engine Control System >> ASCD Indicator Lamp >> Wiring Diagram

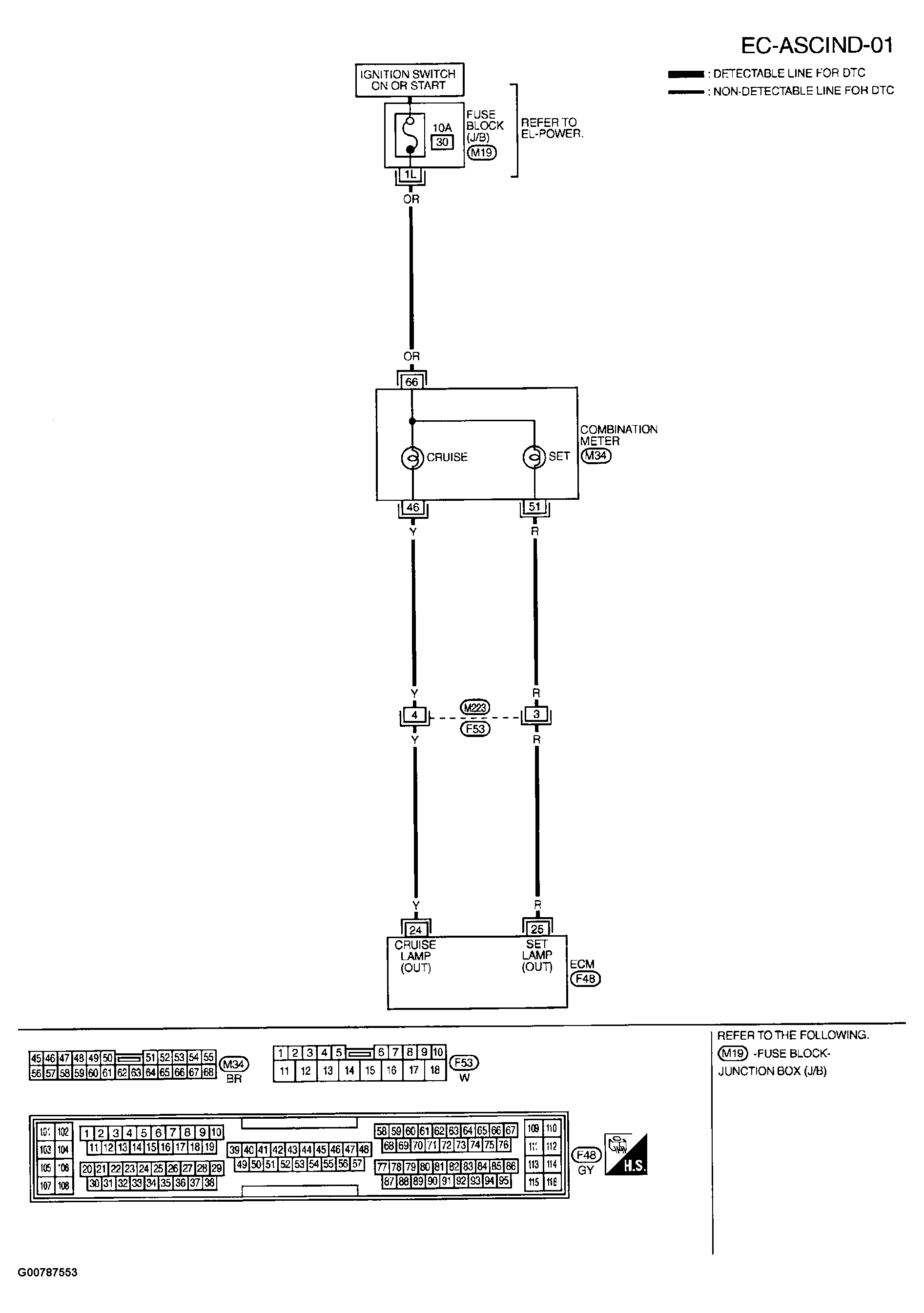
ASCD Indicator Lamp: Wiring Diagram

Fig 1: Displaying Wiring Diagram (EC-ASCIND-01)
G00787553Courtesy of NISSAN MOTOR CO., U.S.A.