LEMON Manuals: Even more car manuals for everyone
Home >> Infiniti >> 1990 >> M30 >> Repair and Diagnosis >> Engine Performance >> System >> Engine Controls - Tests W/Codes >> Diagnostic Code Charts >> Code 32: EGR Sensor

Code 32: EGR Sensor

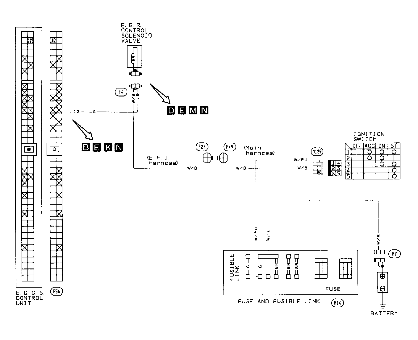
Fig 1: Code 32: EGR Sensor Circuit Diagram
G90H18660Courtesy of NISSAN MOTOR CO., U.S.A.
Fig 2: Code 32: Component Harness Connector Locations
G90I18661Courtesy of NISSAN MOTOR CO., U.S.A.
Fig 3: Code 32: EGR Sensor Flow Chart (1 of 3)
G90J18662Courtesy of NISSAN MOTOR CO., U.S.A.
Fig 4: Code 32: EGR Sensor Flow Chart (2 of 3)
G90A18663Courtesy of NISSAN MOTOR CO., U.S.A.
Fig 5: Code 32: EGR Sensor Flow Chart (3 of 3)
G90B18664Courtesy of NISSAN MOTOR CO., U.S.A.