LEMON Manuals: Even more car manuals for everyone
Home >> Hummer >> 2009 >> H3 Base, Standard >> Repair and Diagnosis (Single Page) >> Quick Lookups >> Electrical Component Locations >> Electrical Component Locator >> Component Location Graphics

Component Location Graphics

NOTE: Figures may show multiple component locations. Refer to appropriate table for proper figure references.
Fig 1: Dash
G00419101Courtesy of GENERAL MOTORS CORP.
Fig 2: Lower Left Side Of Dash
G00419102Courtesy of GENERAL MOTORS CORP.
Fig 3: Brake Components
G00419103Courtesy of GENERAL MOTORS CORP.
Fig 4: Wheel Speed Sensors
G00419104Courtesy of GENERAL MOTORS CORP.
Fig 5: Transmission Assembly
G00419105Courtesy of GENERAL MOTORS CORP.
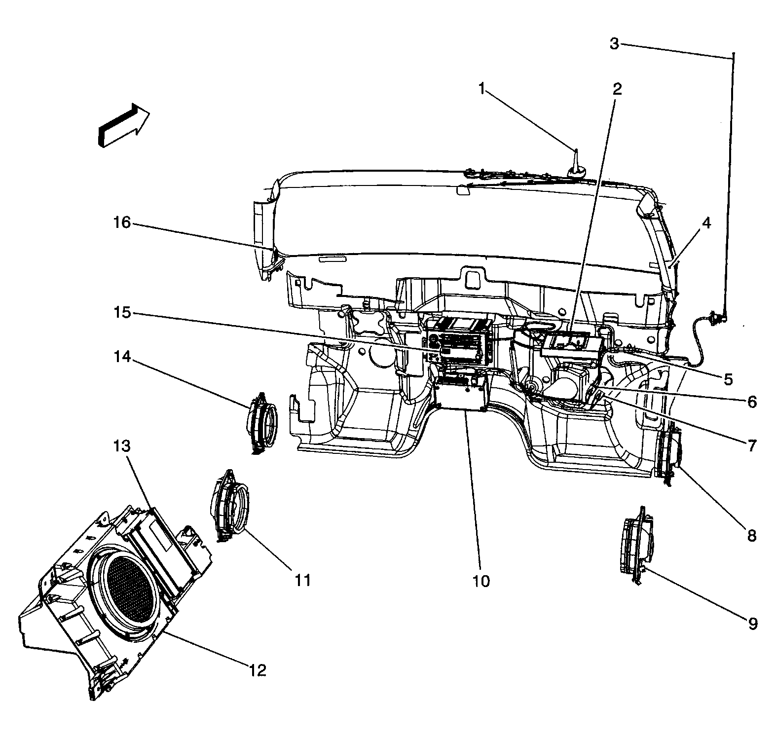
Fig 6: Entertainment Components
G00457141Courtesy of GENERAL MOTORS CORP.
Fig 7: Headliner Components
G00419110Courtesy of GENERAL MOTORS CORP.
Fig 8: Right Front Kick Panel
G00457142Courtesy of GENERAL MOTORS CORP.
Fig 9: Driver Door
G00457143Courtesy of GENERAL MOTORS CORP.
Fig 10: Front Passenger's Door
G00457144Courtesy of GENERAL MOTORS CORP.
Fig 11: Left Rear Door
G00457145Courtesy of GENERAL MOTORS CORP.
Fig 12: Endgate Components
G00457146Courtesy of GENERAL MOTORS CORP.
Fig 13: Engine Compartment
G00419118Courtesy of GENERAL MOTORS CORP.
Fig 14: Right Side Of Engine Assembly
G00457147Courtesy of GENERAL MOTORS CORP.
Fig 15: Left Side Of Engine
G00419120Courtesy of GENERAL MOTORS CORP.
Fig 16: Frame Rail
G00419122Courtesy of GENERAL MOTORS CORP.
Fig 17: Engine Electrical Components
G00419123Courtesy of GENERAL MOTORS CORP.
Fig 18: Engine Electrical Components
G00419124Courtesy of GENERAL MOTORS CORP.
Fig 19: Sunroof Component Views
G00457149Courtesy of GENERAL MOTORS CORP.
Fig 20: Engine Compartment
G00419127Courtesy of GENERAL MOTORS CORP.
Fig 21: Forward Lamp Harness
G00457151Courtesy of GENERAL MOTORS CORP.
Fig 22: Dash Harness
G00419130Courtesy of GENERAL MOTORS CORP.
Fig 23: Vehicle Overview
G00419131Courtesy of GENERAL MOTORS CORP.
Fig 24: Transmission Assembly
G00419132Courtesy of GENERAL MOTORS CORP.
Fig 25: Steering Column
G00457152Courtesy of GENERAL MOTORS CORP.
Fig 26: Side Impact Sensor (SIR) Components
G00419135Courtesy of GENERAL MOTORS CORP.
Fig 27: Floor Pan
G00419140Courtesy of GENERAL MOTORS CORP.
Fig 28: Tire Assembly
G00419141Courtesy of GENERAL MOTORS CORP.
Fig 29: Right Side Of Dash
G00419142Courtesy of GENERAL MOTORS CORP.
Fig 30: Engine Compartment
G00419143Courtesy of GENERAL MOTORS CORP.
Fig 31: Vehicle Overview
G00419145Courtesy of GENERAL MOTORS CORP.
Fig 32: Dash Harness
G00419147Courtesy of GENERAL MOTORS CORP.
Fig 33: HVAC Module Harness
G00457154Courtesy of GENERAL MOTORS CORP.
Fig 34: Body Harness (Front)
G00419149Courtesy of GENERAL MOTORS CORP.
Fig 35: Headliner
G00457156Courtesy of GENERAL MOTORS CORP.
Fig 36: Driver's Door
G00421634Courtesy of GENERAL MOTORS CORP.
Fig 37: Endgate
G00457158Courtesy of GENERAL MOTORS CORP.
Fig 38: Engine Electrical Components
G00441150Courtesy of GENERAL MOTORS CORP.
Fig 39: Right Rear Door (Crew Cab)
G00441151Courtesy of GENERAL MOTORS CORP.
Fig 40: Driver's Seat Components
G00457161Courtesy of GENERAL MOTORS CORP.
Fig 41: Passenger's Seat Components
G00457162Courtesy of GENERAL MOTORS CORP.
Fig 42: Brake Components (W/O Active Brake Control)
G00441154Courtesy of GENERAL MOTORS CORP.
Fig 43: Park Neutral Position (PNP) Switch
G00441155Courtesy of GENERAL MOTORS CORP.
Fig 44: Rear Axle Components
G00441156Courtesy of GENERAL MOTORS CORP.
Fig 45: Rear Exterior Lights
G00441157Courtesy of GENERAL MOTORS CORP.
Fig 46: Right Engine Harness
G00457163Courtesy of GENERAL MOTORS CORP.
Fig 47: Left Side Of Dash
G00457164Courtesy of GENERAL MOTORS CORP.
Fig 48: Right Side Of Dash
G00457165Courtesy of GENERAL MOTORS CORP.
Fig 49: Passenger Compartment
G00457166Courtesy of GENERAL MOTORS CORP.
Fig 50: Rear Compartment Area
G00457167Courtesy of GENERAL MOTORS CORP.
Fig 51: Trailer Hitch Harness
G00441163Courtesy of GENERAL MOTORS CORP.
Fig 52: Front Of Engine Compartment
G00441164Courtesy of GENERAL MOTORS CORP.
Fig 53: Passenger Compartment Splices
G00457170Courtesy of GENERAL MOTORS CORP.
Fig 54: Chassis Harness Routing
G00457171Courtesy of GENERAL MOTORS CORP.
Fig 55: Underhood Fuse Block
G00441168Courtesy of GENERAL MOTORS CORP.
Fig 56: Front Of Engine
G00469656Courtesy of GENERAL MOTORS CORP.
Fig 57: Engine Compartment Components - Top
G00469657Courtesy of GENERAL MOTORS CORP.
Fig 58: Right Side Of Engine
G00469658Courtesy of GENERAL MOTORS CORP.
Fig 59: Rear Passenger Compartment (H3T)
G00469659Courtesy of GENERAL MOTORS CORP.
Fig 60: Engine Harness Routing (5.3L)
G00469672Courtesy of GENERAL MOTORS CORP.
Fig 61: Behind Dash
G00469670Courtesy of GENERAL MOTORS CORP.
Fig 62: Front Of Engine (3.7L)
G00469668Courtesy of GENERAL MOTORS CORP.
Fig 63: Engine - Left Side
G00469667Courtesy of GENERAL MOTORS CORP.
Fig 64: Engine - Top
G00469666Courtesy of GENERAL MOTORS CORP.
Fig 65: Engine - Left Rear Side
G00469665Courtesy of GENERAL MOTORS CORP.
Fig 66: Engine Compartment - Left Side
G00469664Courtesy of GENERAL MOTORS CORP.
Fig 67: Doors
G00469663Courtesy of GENERAL MOTORS CORP.
Fig 68: Rear Axle
G00469662Courtesy of GENERAL MOTORS CORP.
Fig 69: Audio Amplifier & Subwoofer
G00469660Courtesy of GENERAL MOTORS CORP.
Fig 70: Right Rear Of Engine
G00469661Courtesy of GENERAL MOTORS CORP.
Fig 71: Driver's Seat Components
G00469671Courtesy of GENERAL MOTORS CORP.