LEMON Manuals: Even more car manuals for everyone
Home >> Hummer >> 2009 >> H3 Base, Standard >> Repair and Diagnosis (Single Page) >> Electrical >> Component Locations >> Wiring Systems And Power Management - Powertrain, I/P And Center Console Component Views >> Instrument Panel/Center Console Component Views

Instrument Panel/Center Console Component Views

Fig 1: Front of Instrument Panel/Center Console Components
GM1972971Courtesy of GENERAL MOTORS CORP.
Callout Component Name
1 Headlamp Switch
2 Instrument Panel Cluster (IPC)
3 Hazard Switch
4 Accessory Switch
5 Radio
6 Ambient Light Sensor
7 Inflatable Restraint I/P Module
8 HVAC Control Module
9 Accessory Power Outlet - I/P 1 and Accessory Power Outlet - I/P 2
10 Window Wiper/Washer Switch - Rear
11 Inflatable Restraint Steering Wheel Module
12 Turn Signal/Multifunction Switch
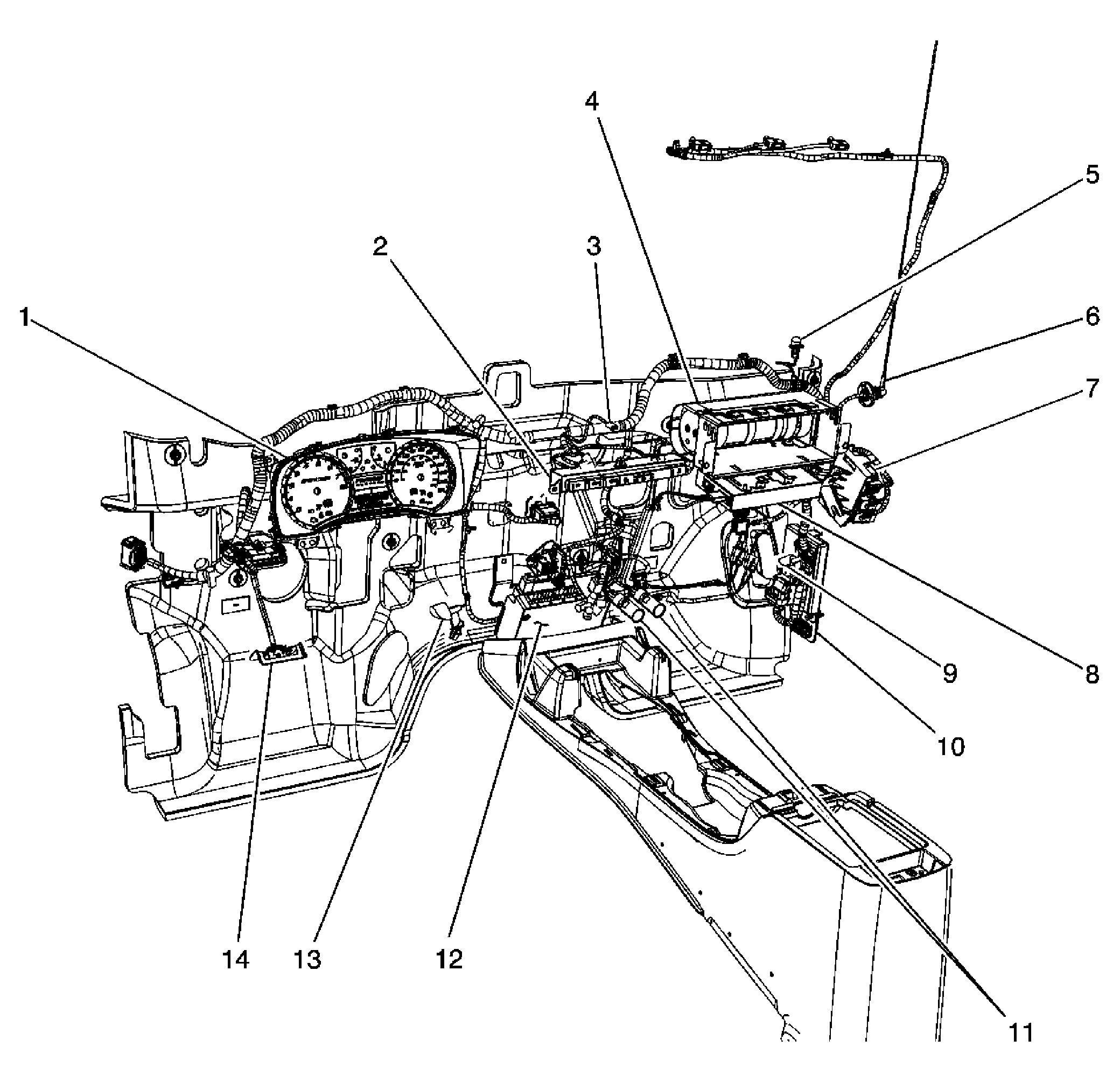
Fig 2: Identifying I/P Harness Components
GM1550608Courtesy of GENERAL MOTORS CORP.
Callout Component Name
1 Instrument Panel Cluster (IPC)
2 Accessory Switch
3 Hazard Switch
4 Inflatable Restraint I/P Module
5 Ambient Light Sensor
6 Radio Antenna
7 Transfer Case Shift Control Module
8 Digital Radio Receiver (U2K)
9 I/P Courtesy Lamp - Right
10 Body Control Module (BCM)
11 Accessory Power Outlet - I/P 1 and Accessory Power Outlet - I/P 2
12 Vehicle Communication Interface Module (VCIM) (UE1)
13 I/P Courtesy Lamp - Left
14 Data Link Connector (DLC)
Fig 3: HVAC Module Components
GM1563649Courtesy of GENERAL MOTORS CORP.
Callout Component Name
1 X205
2 X203
3 Blower Motor
4 Blower Motor High Speed Relay
5 Blower Motor Resistor Assembly
6 Recirculation Actuator
7 Evaporator Temperature Sensor
8 HVAC Control Module
9 Air Temperature Actuator - Right
10 Air Temperature Actuator - Left
11 Mode Actuator
Fig 4: Under the Left Side of the I/P Components
GM2046735Courtesy of GENERAL MOTORS CORP.
Callout Component Name
1 Clutch Pedal Position (CPP) Sensor (MA5)
2 Accelerator Pedal Position (APP) Sensor
3 Steering Wheel Position Sensor
4 Cruise Control Release Switch
5 Stop Lamp Switch
6 Park Brake Switch
Fig 5: View Of Components Behind Right Front Kick Panel
GM1554771Courtesy of GENERAL MOTORS CORP.
Callout Component Name
1 Body Control Module (BCM)
2 Body Control Module (BCM) X1
3 Body Control Module (BCM) X2
4 X204
Fig 6: Identifying Steering Column Harness Components
GM1550693Courtesy of GENERAL MOTORS CORP.
Callout Component Name
1 Inflatable Restraint Steering Wheel Module Coil
2 Inflatable Restraint Steering Wheel Module Connectors
3 Ignition Switch
4 Ignition Lock Cylinder Control Actuator (M30)
5 Steering Wheel Position Sensor (JL4)
6 X201
7 X275
8 Ignition Switch
9 Turn Signal/Multifunction Switch
Fig 7: Floor Shift Assembly
GM1619289Courtesy of GENERAL MOTORS CORP.
Callout Component Name
1 Automatic Transmission Shift Lock Control Solenoid (M30)
2 Inflatable Restraint Sensing and Diagnostic Module (SDM)
3 Automatic Transmission Shift Lever (M30)