LEMON Manuals: Even more car manuals for everyone
Home >> Hummer >> 2009 >> H3 Base, Standard >> Repair and Diagnosis (Single Page) >> Body & Frame >> Ignition Switch/Steering Lock >> Wiring Systems And Power Management - Introduction >> Schematic and Routing Diagrams >> Trailer Connector/Provision Schematics

Trailer Connector/Provision Schematics

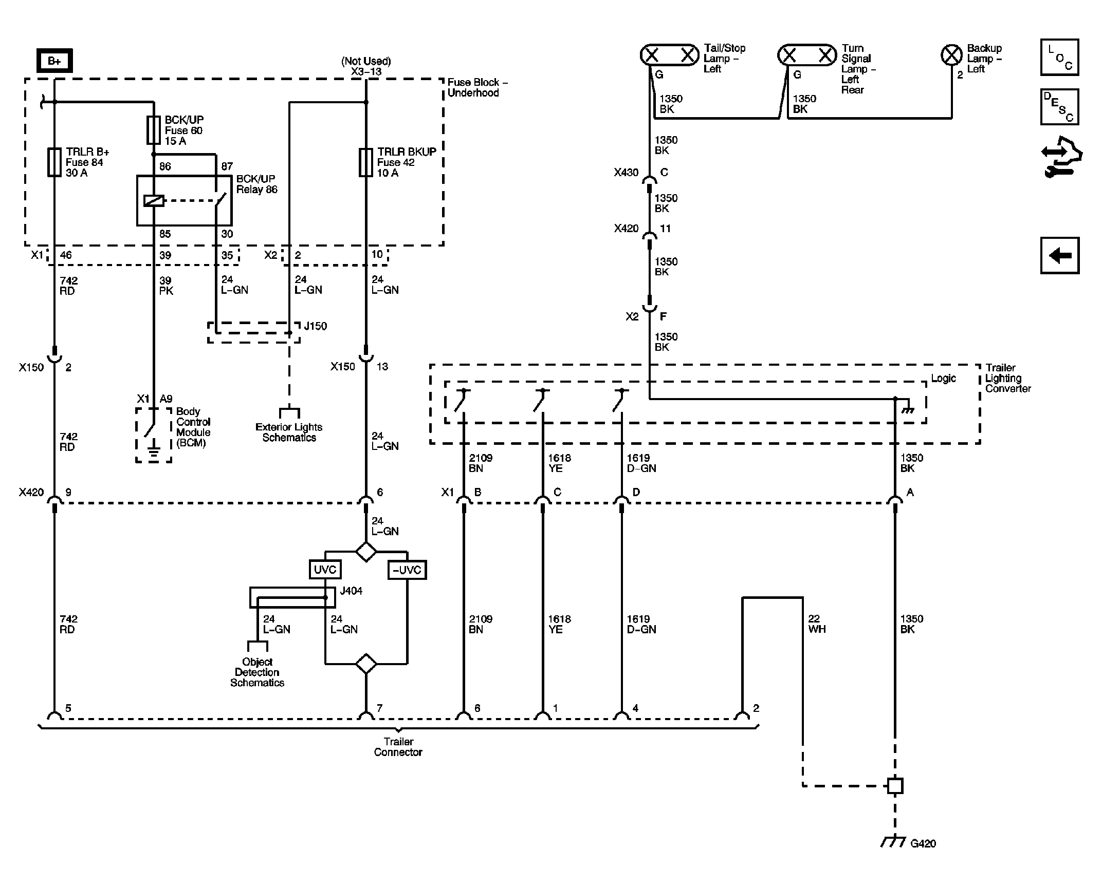
Fig 1: Trailer Wiring (SUV with SLA) Schematic
GM2080492Courtesy of GENERAL MOTORS CORP.
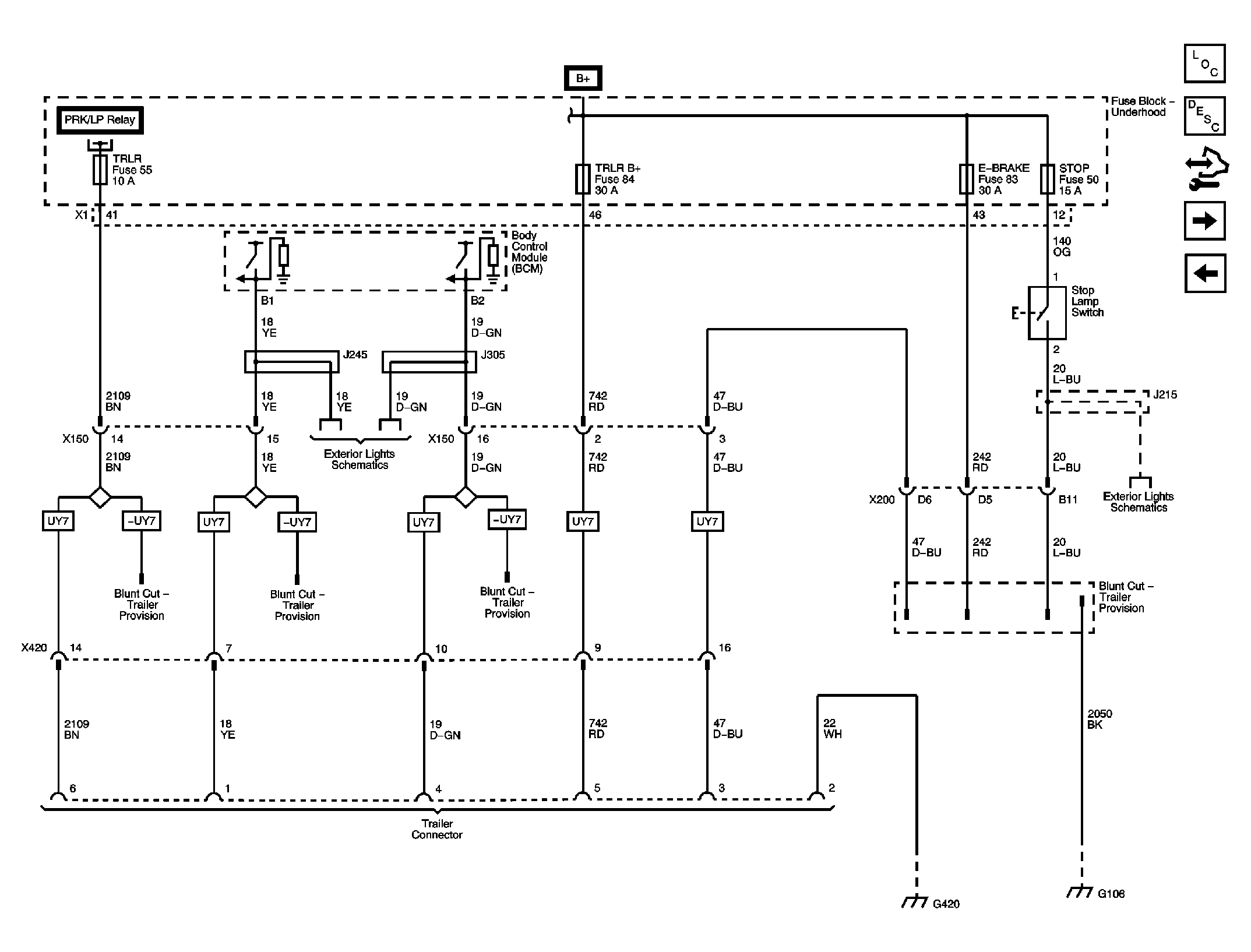
Fig 2: Trailer Wiring (SUV with SSA) Schematic 1 of 2
GM2080494Courtesy of GENERAL MOTORS CORP.
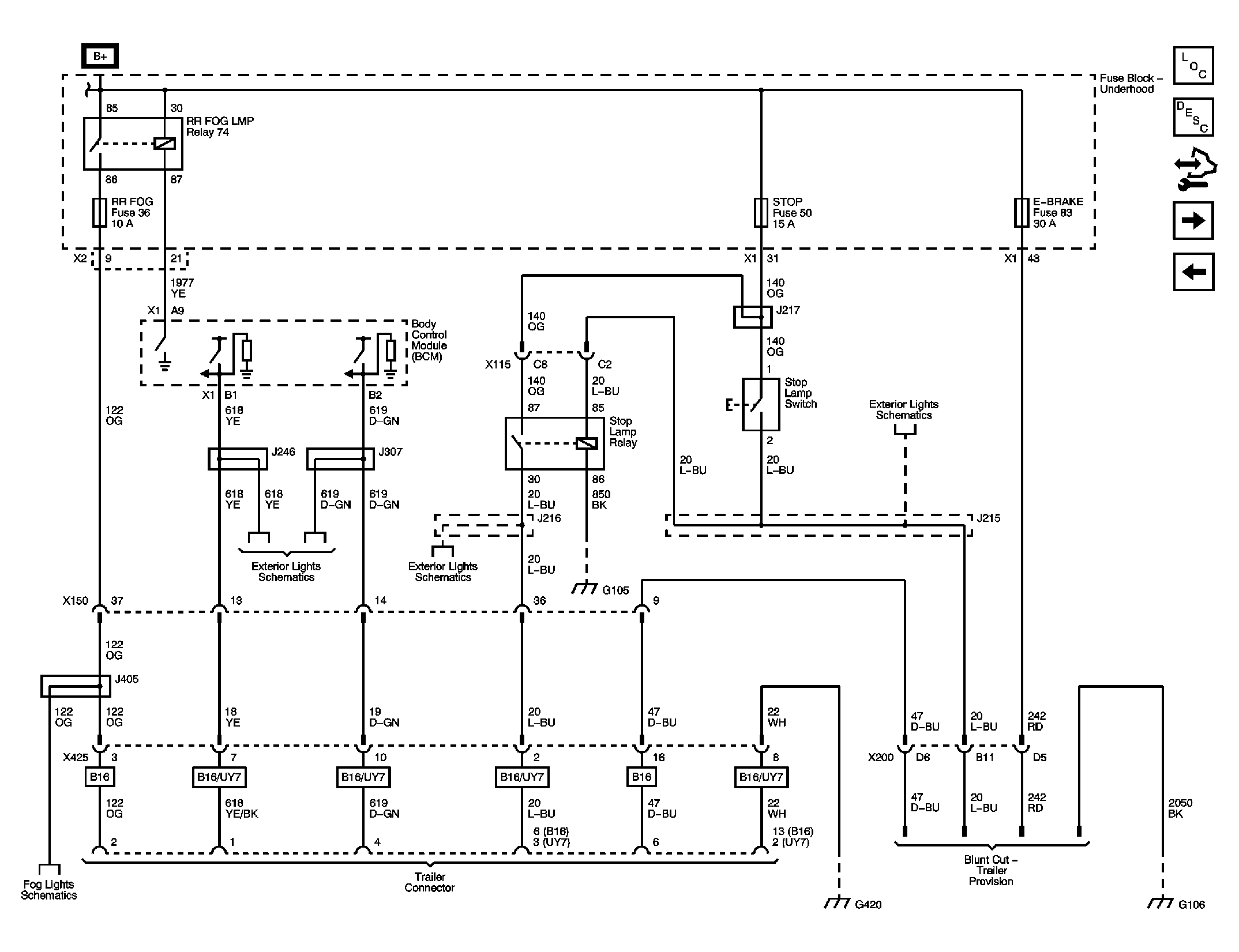
Fig 3: Trailer Wiring (SUV with SSA) Schematic 2 of 2
GM2080495Courtesy of GENERAL MOTORS CORP.
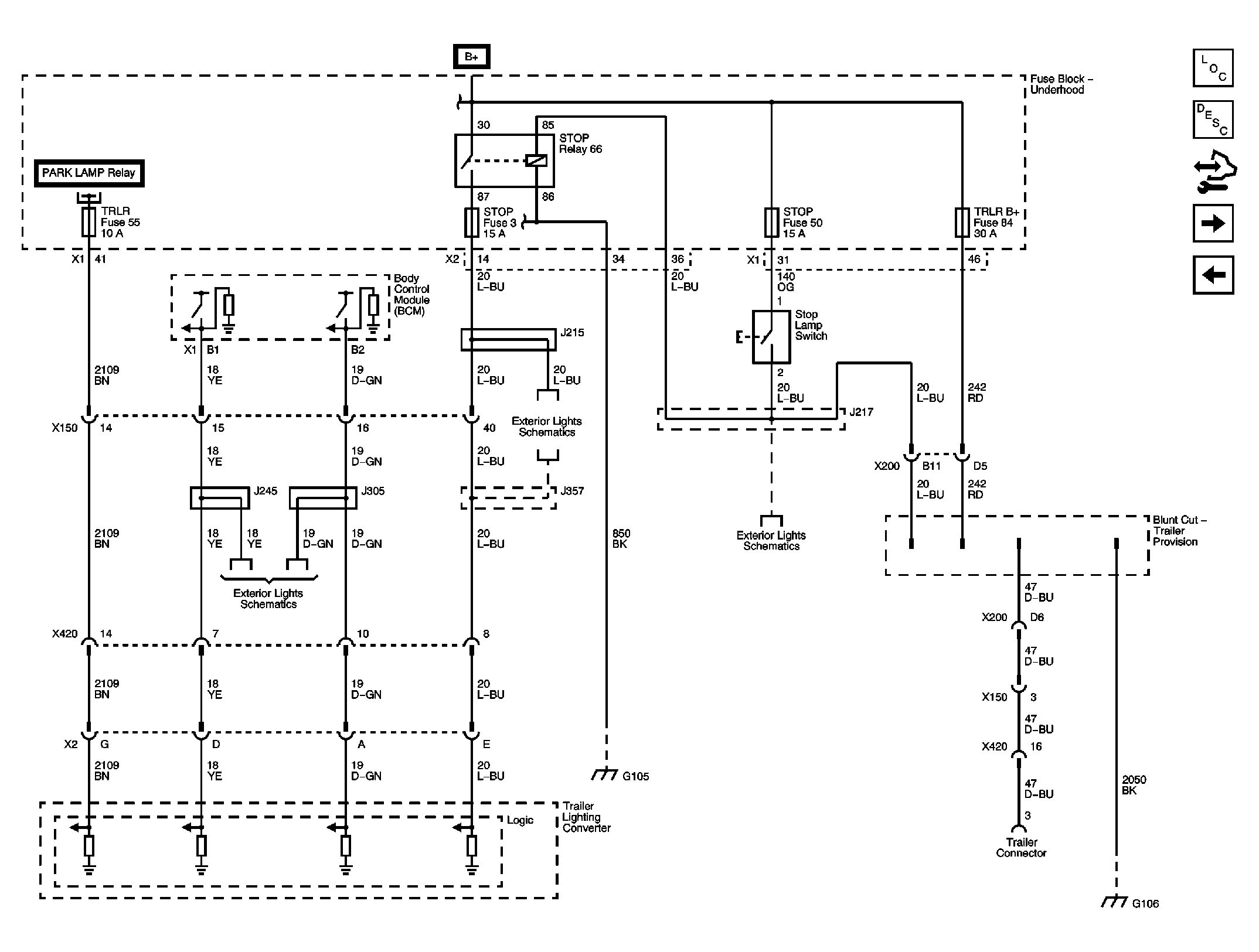
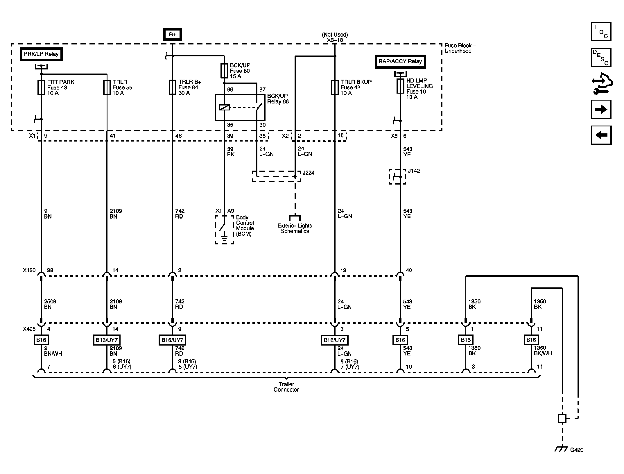
Fig 4: Trailer Wiring (Truck with UY7) Schematic 1 of 2
GM2136296Courtesy of GENERAL MOTORS CORP.
Fig 5: Trailer Wiring (Truck with UY7) Schematic 2 of 2
GM2136298Courtesy of GENERAL MOTORS CORP.