LEMON Manuals: Even more car manuals for everyone
Home >> Hummer >> 2006 >> H3 Automatic >> Repair and Diagnosis >> Transmission >> Automatic Trans >> Shift Lock Control >> Schematic and Routing Diagrams >> Automatic Transmission Shift Lock Control Schematics

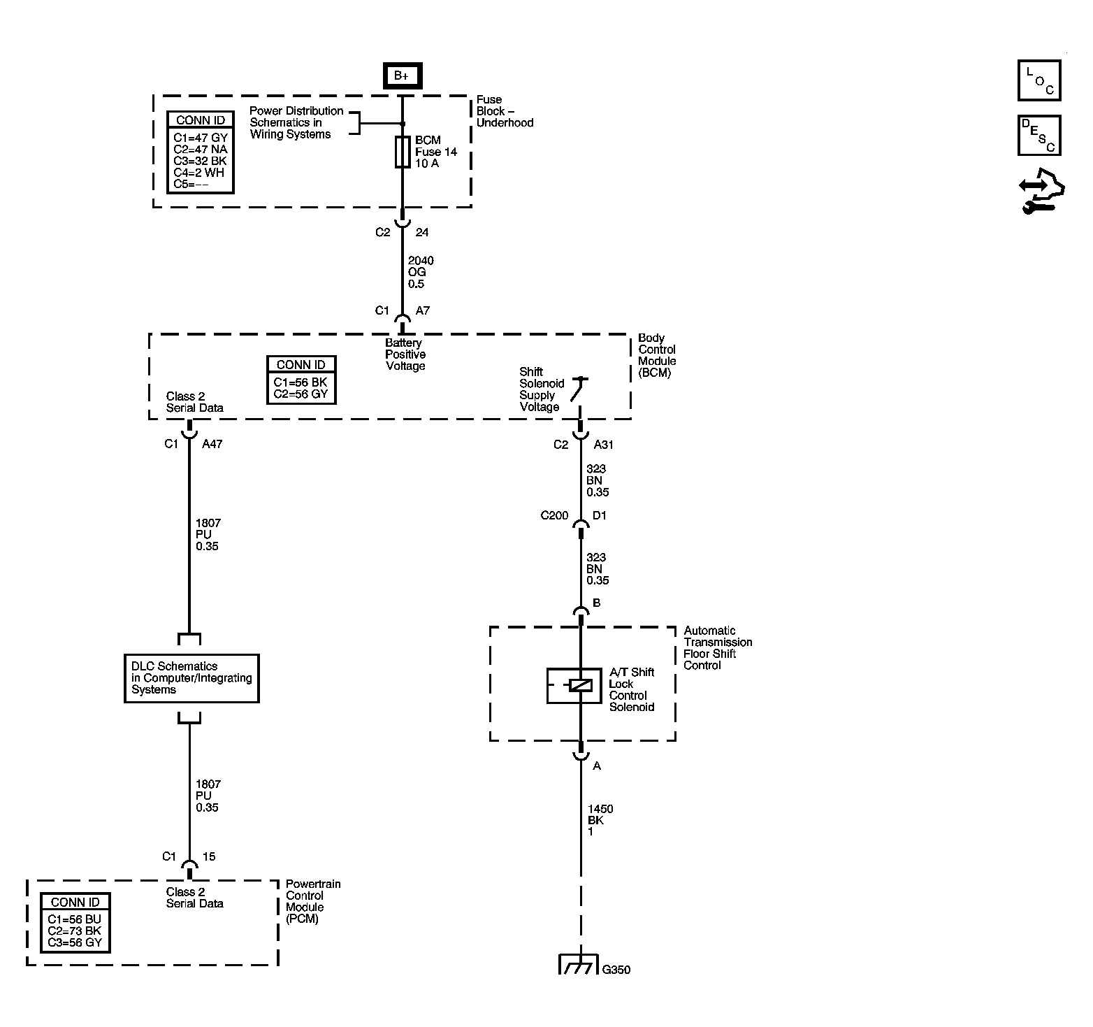
Automatic Transmission Shift Lock Control Schematics

Fig 1: Automatic Transmission Shift Lock Control Schematic
GM1566514Courtesy of GENERAL MOTORS CORP.