LEMON Manuals: Even more car manuals for everyone
Home >> Honda >> 2021 >> Insight EX >> Repair and Diagnosis >> Engine Performance >> System >> Engine Control System - Advanced Diagnostics (1 Of 2) >> Advanced Diagnostics >> DTC P0135 >> General Description

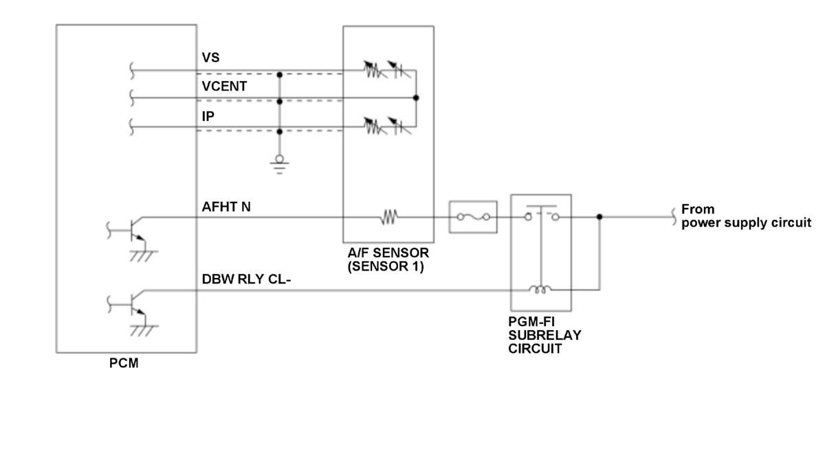
DTC P0135: General Description

GHH384458Courtesy of HONDA, U.S.A., INC.

A heater for the sensor element is embedded in the air/fuel ratio (A/F) sensor (sensor 1), and it is controlled by the powertrain control module (PCM). It is activated and heats the sensor to stabilize and speed up the detection of oxygen content when the exhaust gas temperature is cold. The PCM monitors the A/F sensor (sensor 1) heater output (return check). If the return signals do not meet the command value (for heater activation) for a set time, the PCM detects a malfunction and stores a DTC.